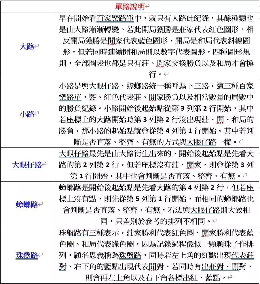
首頁 優惠 娛樂城推薦 註冊

DB棋牌、電子、捕魚、老虎機、百家樂全攻略介紹,吸引全球玩家的注意,DB遊戲玩法教學密技

富3A娛樂城電子大獎開不停
DB棋牌品牌介紹
DB棋牌品牌介紹

作為第一款3D擬真現實棋牌競技平台,DB棋牌已在全球吸引了眾多玩家的注意,而公司總部設於菲律賓,並在北美和歐洲設有辦事處,藉由研發、營運和市場為一體的理念,DB團隊擁有超過4000名員工。因為創始人的專業經營和團隊的共同努力,DB棋牌迅速贏得了合作夥伴和全球用戶的認可與信任。

棋牌成立時間在2008年,是中國娛樂城遊戲中的熱門品牌。目前在台灣的娛樂城中,大多配合了棋牌系統商,DB棋牌系統不只有提供棋牌遊戲,還包括體育投注、彩票遊戲、電子遊戲等多種熱門遊戲,它也是亞洲領先的API供應商之一。

DB棋牌服務簡介

DB電子棋牌團隊堅持自主原創,追求創新、精細、高效和優質的服務,也提供卓越的產品和極致的用戶體驗,致力於為合作夥伴和全球用戶提供多元化且具革新性的產品解決方案。目標是滿足全球供應商和玩家的各種需求,並將DB棋牌建立成全球競技棋牌領域的領導品牌。用創新的方式改進了傳統棋牌遊戲,增加了更多不同的玩法,來提升遊戲的特色,且持續關注玩家需求和市場變化,不斷改進遊戲畫面,打造出精緻且優秀的遊戲場景。同時也原創了多種有趣的變種玩法,以滿足不同用戶的需求。

代表作品:棋牌遊戲、體育投注、真人百家樂、電子遊戲。

遊戲種纇:牛牛、麻將、推筒子、二十一點、骰寶、炸金花、德州撲克、鬥地主。

特殊玩法:看四張搶莊牛牛、萬人牛牛、急速炸金花、廣東麻將。

支援設備:電腦pc版、手機app、HTML5。

支援語言:中文簡體。

DB棋牌特色

擁有美國矽谷IT界菁英與AI頂尖人才的結合,DB棋牌的核心團隊由世界頂尖的AI人才、美國矽谷的IT精英、迪士尼影視美術團隊以及亞洲頂級互聯網產品團隊組成。這支團隊致力於吸納優秀、富有創意和追求新鮮感的新銳人才,已成為業界最具實力的精英團隊之一,還擁有十年以上的研發經驗,不斷努力追求卓越。

優質多元的遊戲產品

DB棋牌提供了29種不同類型的棋牌遊戲,包括撲克類、麻將類、賭場投注類、休閒類、競技對戰和捕魚等遊戲。其中包括鬥地主、21點、德州撲克、百家樂、炸金花、捕魚、骰寶、牌九、牛牛、搶紅包等。這些豐富多樣的遊戲能滿足不同玩家的需求。

DB棋牌獨創的新穎玩法

DB棋牌獨創了多種新穎玩法,包括機器人導航模式、自建親友房間、萬人在線模式和競技錦標賽模式。這些創新的功能使得玩家能夠享受到更多不同的遊戲體驗。不僅擁有機器人模式自動代打、親友開房一起同樂、萬人在線模式,還有競技錦標賽比拚牌技。

DB棋牌提供眾多玩家快速匹配的功能,能夠迅速找到線上真人玩家進行對戰。此外,你還可以與朋友一同在線遊戲,享受百分百真人競技的體驗。

DB棋牌提供多種遊戲和豐富的玩法,總共有29款遊戲任你挑選。這麼多樣化的遊戲選項可以讓許多玩家享受到不一樣的遊戲體驗,找到最符合自己喜好的對戰模式。

DB棋牌以3D影像和優美音效為特色,遊戲畫面生動有趣,配合精緻的音效,帶給玩家身臨其境的遊戲體驗。

DB棋牌重視遊戲系統和安全問題,在系統設計上加入了防弊系統,以提供玩家最高水平的遊戲安全保障。

DB棋牌注重定期更新和獨立創新,不斷進行版本的更新維護,以優化遊戲性能和操作流暢度,為玩家帶來更好的遊戲體驗。

全球頂尖動畫團隊打造全新體驗

DB棋牌有提供身歷其境的遊戲體驗為目標,從底層架構到上層邏輯,再到美術表現,所有產品都是自主研發且經過精心打磨,不僅匯聚了全球頂尖的原創畫面、3D技術、特效和動畫行業的精英,且共同努力為客戶帶來卓越的遊戲體驗。

智能化風控策略與保障平台利益

DB棋牌融合複雜的數值和風控計算策略,且運用大數據技術,讓人工智能更智能化,且杜絕欺詐行為對玩家造成損害,還通過多係數指數平滑動態調節,以點控、面控和線控等多維參數實現精確的風控,確保玩家的權益得到保障。

友善DB棋牌遊戲平台

新手教學

DB棋牌平台非常友善位新手玩家提供多種遊戲教學和規則說明,讓你可以快速掌握各種棋牌遊戲技巧。

隱私安全

DB棋牌同時重視用戶的隱私和安全,通過多重加密技術和嚴格風控措施,以及使用https加密協定,確保用戶的個人信息和財產安全得到有效保障。

社交互動

在DB棋牌,你不只能體驗到多種期牌遊戲,還可以享受到強大的社交互動,平台還提供豐富的社交功能,讓你可以和全球玩家交流互動,也可以結交到朋友,此外,DB棋牌平台還經常舉辦各類比賽,讓你在競技過程中獲得獎勵。

DB棋牌提供選擇給各類型的玩家

作為一個致力於為玩家提供優質遊戲體驗的平台,DB棋牌不斷進行創新和優化,以帶給玩家更多樂趣。不論你是尋求輕鬆休閒的玩家,還是追求刺激競技的高手,都可以在DB棋牌找到適合自己的遊戲類型。

DB棋牌客服支援與優質服務

玩家的滿意度是DB棋牌平台的主要考量,所以提供全天候的專業客服支援,不論你遇到任何問題,都可以在第一時間解決。DB棋牌客服團隊經過嚴格的專業培訓,可以對各類問題提供專業、迅速的解答,無論是DB棋牌遊戲中的技術問題還是帳戶相關疑問,客服團隊都會全力為你服務。

便利的支付方式與儲值提款

為了讓玩家可以更輕鬆地在平台上儲值與提款,DB電子棋牌支持多種支付方式,包括網路銀行、四大超商代繳費用、虛擬貨幣。

DB棋牌遊戲分類介紹

DB電子棋牌遊戲種類有熱門遊戲、經典其牌、真實賭場、萬人大戰、牛牛專區、麻將達人、街機電遊,以上這些DB棋牌遊戲都可以任你挑選,以上都可以找到自己喜歡的遊戲內容,只有你喜歡的,沒有你找不到。

DB棋牌熱門遊戲種類推薦

森林舞會

森林舞會

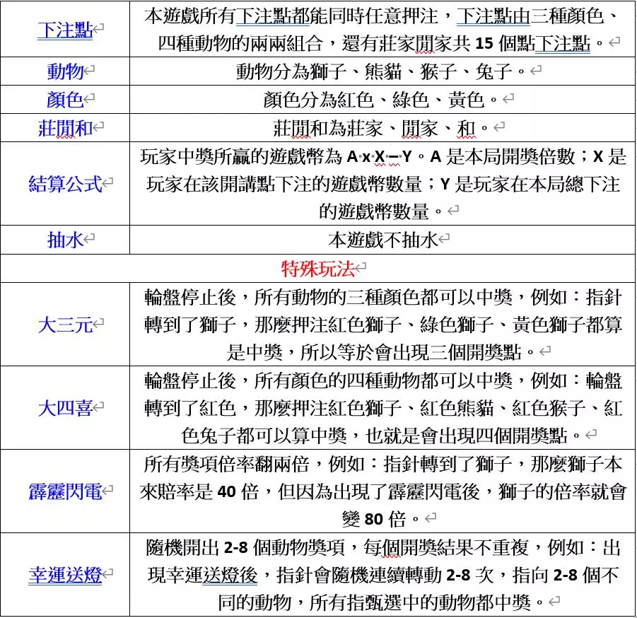
玩法說明:每局遊戲有20秒的押注時間,在押注時間裡,玩家能押任何的下注點,當押注時間結束後就會進行開盤,每局輪盤數不一定,做多5輪,輪盤轉動停止會指到相對應的動物與顏色,玩家押中對應的顏色動物時,押注的下點分值乘以倍數會結算成遊戲幣還給玩家。

森林舞會

賠付規則:遊戲中的動物有三值種賠率表,表中每個下注點都對應一種賠率,且每次開局後會隨機挑選一個表,下注點的賠率會同不變成表裡的對應賠率,例如:開局隨機到賠率表一,那麼紅色獅子在本局的賠率就是46倍,其他的以此類推。而莊閒和的賠率是固定的。

莊閒和賠率:莊家的賠率是2,閒家的賠率是2,和的賠率是8。

森林舞會

鬥地主

鬥地主

玩法說明:遊戲為一副撲克牌,三為玩家,地主只有一方,另外兩家為一方,雙方對戰,先出玩牌的獲勝。而一副牌有54張,一人17張,流三張作底牌,在確定地主之前,所有玩家都不能看牌。

叫牌:系統會隨機挑選一位開始叫牌,按照逆時針順序依次進行,每位玩家只可以叫一次,叫牌時能挑選叫1分、2分、3分、不叫,後續叫牌只能叫更高或不叫,則立即結束叫牌,該玩家就是地主。如果都不叫牌,那麼系統就會默認第一家叫牌玩家為地主,並且叫的是1分。

出牌:地主確定後,亮出3張牌讓大家看見,然後把這三張底牌交給地主。地主是先出牌的,然後按照逆時針順序依次出牌,輪到玩家跟牌時,玩家就能選出牌比上一位玩家更大的牌型,或是不出牌,當某位玩家出完所有牌時,就代表本局結束。

鬥地主

防以小博大機制:本局帶入多少金幣,那麼就代表可以獲得多少金幣,舉例:如果你只帶50元入場,當你贏得100時,因為你最多輸50,所以為了公平,本局只可以拿到最多50,並不是100。

實際結算:底分=底注x地主叫分;倍數=本局結算的倍數(倍數初始為1、火箭、炸彈、春天、返春,這些都會讓倍數乘2),最大倍數為8。

農民勝利公式

農民A贏錢金額=(底分X倍數,農民A攜帶金額,地主攜帶金額/2)娶最小值。

農民B贏錢金額=(底分X倍數,農民B攜帶金額,地主攜帶金額/2)娶最小值。

地主輸錢金額=農民A贏錢金額+農民B贏錢金額。

農民失敗公式

農民A輸錢金額=(底分X倍數,農民A攜帶金額,地主攜帶金額/2)娶最小值。

農民B輸錢金額=(底分X倍數,農民B攜帶金額,地主攜帶金額/2)娶最小值。

地主贏錢金額=農民A輸錢金額+農民B輸錢金額。

貼心提醒:如果玩家贏錢,需要扣除5%的服務費。

DB棋牌經典棋牌種類推薦

二十一點

二十一點

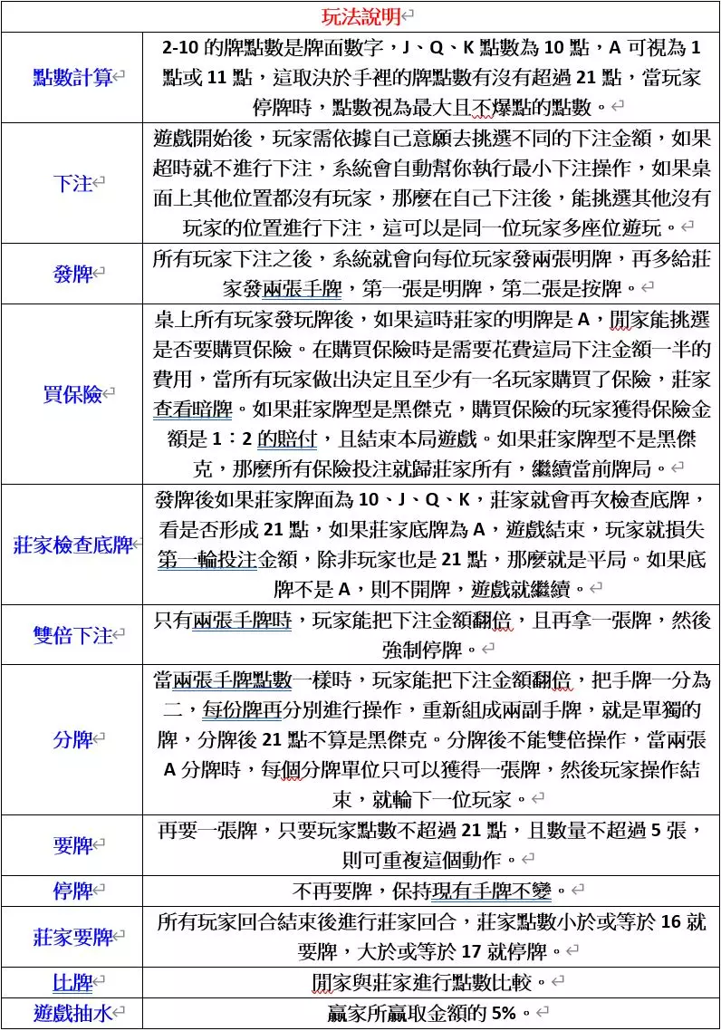
每局遊戲都使用一副撲克牌,共52張,且不含大小王,系統都是莊家,玩家是閒家,玩家的目標就是使用手裡的牌,點數和不能超過21點,且需要比莊家還要大,就是贏家。

二十一點

二十一點

梭哈

梭哈

玩法規則:先發給各家一張底牌,底牌只有本人可以知道。從發第二張牌開始,每發一張牌,以牌面最佳者優先進行下注。有人下注,想繼續玩下去的人,要按跟注鍵,跟注會和上個玩家跟注的籌碼相同,或可以選擇加注。根據牌局的設定,可以在特定的時間選擇梭哈,梭哈是自己的全部遊戲資金都押出去。

牌面最大的人可贏得桌面所有的籌碼。當有玩家放棄,已經下注的籌碼不能收回,且贏家的底牌不能掀開。撲克Poker是用撲克牌進行遊戲的玩家可自由選擇跟注、退出、自動過牌等方式,常見的撲克規則有德州撲克,換牌撲克,種馬stud等等。

全梭:以最小玩家的遊戲資金為每個玩家梭哈時下注的最大數目,但是最大下注數目由該牌局決定。

封頂:以最小玩家的遊戲數目50%為每個玩家梭哈時下注的最大數目。但是最大下注數目依然由該牌局決定。

跟注:投入和上家一樣多的籌碼。

加注:在上家投注的基礎上增加投注碼。

棄牌:放棄已經投注的籌碼,判輸。

梭哈:增加投注到遊戲室允許的最大籌碼值。

梭哈

DB棋牌真實賭場種類推薦

百家樂

百家樂

玩法規則:百家樂使用八副撲克牌(去除大小王),每副52張牌,總共有416張牌進行遊戲,遊戲中的撲克牌A為1點,撲克牌J、Q、K為0點,莊家和閒家各派出兩張牌,雙方手牌旁邊顯示各自的點數,發牌順序為閒家、莊家、閒家、莊家。閒家和莊家最多再多發一張牌,也就是補牌,最接近9點的就是勝利,一樣點數就是和局,單擊投注區域為閒贏、莊贏、和、閒對、莊對),則在該區域增加一份投注金額。

遊戲抽水:莊家賠率為0.95,其中不再收取額外抽水費用。

補牌規則:如果閒家和莊家的手牌點數是天牌,也就是點數為8或9,那麼閒家和莊家都不會補發第三張牌,而百家樂沒有天牌,如果閒加手牌小於或等於5,那麼閒家就會補發第三張牌,相反的,閒加就會停止派牌。百家樂遊戲中閒家沒有補發第三張牌,如果莊家手牌點數小於或等於5,莊家補發第三張牌,相反的,莊家就會停止發牌。

百家樂

百家樂

百家樂

百家樂

炸金花

炸金花

炸金花 炸金花

炸金花

炸金花

炸金花

因為第二輪已經看牌的玩家主動比牌需要付出金額是400,所以玩家D主動比牌也應該要投注400,不過由於D的錢不夠,孤注一擲指實際投注了20,所以被D打敗的玩家要返回第二輪的部分投注額。

A玩家的返還金額=A的第二輪投注200*【(400-20)/400】=190。

B玩家的返還金額=B的第二輪投注100*【(400-20)/400】=95。

C玩家不是被孤注一擲的D打敗,而是被錢足夠的玩家A打敗,所以不會返還金額。

E玩家不是被孤注一擲的D打敗,而是第二輪沒有投注就被A打敗,所以也不會返還金額。

因此抽水錢的結算為以下:

玩家A輸=-5-100-(200-190)=-115

玩家B輸=-5-100-(100-95)=-110

玩家C輸=-5-100-400=-605

玩家D輸=-5-100+605+205=1035

玩家E輸=-5-200=-205

DB棋牌萬人大戰種類推薦

紅黑大戰

紅黑大戰

孤注一擲:當玩家餘額低於比牌需要的投注金額時,發起比牌會觸發孤注一擲,在孤注一擲後,系統就會投出玩家所有的遊戲幣,且與其他玩家輪流比牌。

如果玩家輸了,就會輸掉已經投注的金額,如果玩家獲勝(與剩下的所有玩家比牌全贏),就會返還被玩家孤注一擲打敗的玩家在遊戲最後一輪多投注的金額。(遊戲的具體輪次可看遊戲桌頂部)

返還金額公式:A玩家的返玩金額=遊戲最後一輪時A玩家的該輪投注金額*【(孤注一擲者該輪比牌應該投注金額 - 孤注一擲該輪實際投注金額)/孤注一擲該輪比牌應該投注金額】。

舉例:逆時針操作順序為ABCD,投注情況如下(第二輪為最後一輪)

紅黑大戰

紅黑大戰

紅黑大戰

紅黑大戰

龍虎鬥

龍虎鬥

龍虎鬥

龍虎鬥

龍虎鬥

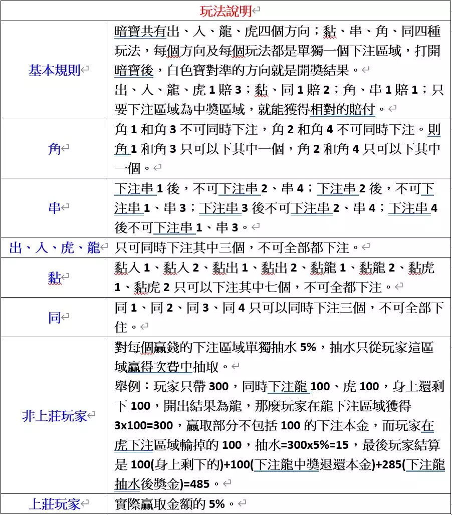
暗寶

暗寶

暗寶

上莊規則:上莊最小需要攜帶10000。多人上莊需要按照上莊的先後順序,依照牌對上莊,成為莊家後,最多連續做莊五局,五局結束後自動下注,攜帶金幣低於最小上莊金幣的需求,就會自動下注。

暗寶

DB棋牌牛牛專區種類推薦

萬人牛牛

萬人牛牛

基本玩法:遊戲使用一副牌去除大小王共52張,閒家所有下注點數和莊家互相比較,閒家之間不互相比較,而遊戲共有四個下注點,有青龍、白虎、朱雀、玄武,這些都能進行下注,也可以上莊。

上莊規則:按照申請的先後順序,排隊上莊,成為莊家之後,最多可連續做莊5局,5局結束後自動下莊,不過如果你攜帶的金幣小於房間上莊最低限額,就會自動下莊,不同場次的最低上莊金額並不相同,上莊金額如下。

萬人牛牛

萬人牛牛

牌型大小:五小牛>炸彈牛>五花牛>牛牛>牛九>牛八>牛七>牛六>牛五>牛四>牛三>牛二>牛一>無牛。而炸彈牛大小比較是比較炸彈的點數大小。其他是比較最大牌的點數(K>Q>J>10>9>8>7>6>5>4>3>2>A),如果最大牌點數一樣,就比較最大牌的花色(黑桃>紅桃>梅花>方片)。

萬人牛牛

萬人牛牛

看四張搶莊牛牛

看四張搶莊牛牛

看四張搶莊牛牛

看四張搶莊牛牛

以小博大機制:帶多少金額遊玩遊戲,本局對多輸贏金額就為多少。舉例:如果你今天只帶了100元,計算時你獲得200元,那麼為了公平起見,你本局最多也只可以拿到100元的獎金,並不是兩百元。

特殊情形:在遊戲過程中如果有出現莊家帶的金額不夠時,按照閒家理論盈利按照比例結算。簡單舉例:如果莊家本局投入100,一次就輸完,依照閒家牌型,A理論上可以獲得200元,B理論可以獲得200元,C理論上可以獲得400元,但因為莊家金額不夠支付理賠,按照ABC的盈利所佔比例,最後結算出以下金額。

A實際盈利=200/(200+200+400)x100=25

B實際盈利=200/(200+200+400)x100=25

C實際盈利=400/(200+200+400)x100=50

看四張搶莊牛牛

牌型大小:五小牛>炸彈牛>五花牛>牛牛>牛九>牛八>牛七>牛六>牛五>牛四>牛三>牛二>牛一>無牛。而炸彈牛大小比較是比較炸彈的點數大小。其他是比較最大牌的點數(K>Q>J>10>9>8>7>6>5>4>3>2>A),如果最大牌點數一樣,就比較最大牌的花色(黑桃>紅桃>梅花>方片)。

看四張搶莊牛牛

DB棋牌麻將達人種類推薦

二人廣東麻將

二人廣東麻將

二人廣東麻將

二人廣東麻將

二人廣東麻將

以小博大機制:玩家帶多少金額,就是本局贏得多少金額。舉例:如果你帶100元,房間底注為1,如果你贏得本局,牌型番數共是8番,理論上是贏得256,但實際上只有100元,最終只能獲得100。

牌型計算:如果和牌牌型必然包含牌型,那麼就算最大番牌型。如果和牌牌型非必然包含牌型,就算所有牌型番數。舉例:如果九蓮寶燈,必然需要清一色牌型才可以組成,所以只計算九蓮寶燈,不計算清一色牌型。如果大三元,和牌可能包含字一色、混一色、全么九、四暗刻、三暗刻,所以如果符合包含牌型都一起計算番數。

DB棋牌街機電遊種類介紹

海王捕魚

海王捕魚

海王捕魚

海王捕魚

搶紅包

搶紅包

基本玩法

1.搶紅包遊戲是隨機挑選一位玩家成為莊家,之後每局是由上一局手氣最好的玩家做莊,如果同時出現兩個以上玩家搶到最大且金額相同的紅包,那麼就會隨機挑選一位成為莊家。

2.每局都遊莊家發紅包,如果莊家發紅包操作時間太長,系統就會自動發放。

3.莊家每次發出的紅包,最多能10位玩家搶,莊家自己也可以搶。

4.搶到最大金額紅包的玩家就會成為手氣最佳,也就是下一局的莊家,系統會立馬扣除該玩家下一輪發放所需要的金額。

5.玩家點擊「自動搶包」時,系統會幫你自動進行搶紅包,玩家斷線或強制退出,或是金額不足時,自動裝置就會停止。

結算規則

1.每局結束後,需扣除當天手氣最佳玩家下一局發紅包金額,無論是否要繼續遊玩。

2.如果玩家當天攜帶金額小於房間規定所需的金額,就會被請出房間,不論有沒有發紅包。

3.有效投注=搶紅包金額-發紅包金額的絕對值,搶紅包金額不算抽水的金額。

遊戲抽水:從玩家搶到紅包金額裡抽取5%,只要搶到紅包就需要抽水。

DB棋牌電子破解技巧攻略

【DB電子】輔助大全化身帳戶守護神!DB電子破解~那些遊戲商沒說的中獎機率
前陣子體壇最火的頭條,就是知名球星大谷翔平薪資帳戶被盜,還莫名惹上簽賭的無妄之災。善用DB電子破解技法、選擇DB電子輔助技巧,教你杜絕下一個水原,完美守護自己的銀行帳戶,提高錢多多的贏錢DB電子機率.... 閱讀文章
【DB電子】贏錢徵兆、啟發DB電子開獎起手式,必知老虎機吐分期
DB電子贏錢非偶然,掌握徵兆贏錢更容易;從老虎機高手必學觀念開啟DB電子開獎起手式,測試機台返還率階段,揭密DB電子吐分規律.... 閱讀文章
【DB電子】秘技!解密DB電子外掛真相,沒有高股息也能不當社畜輕鬆中獎
外資大逃殺?!當股市榮光不再,也能不傻當窮忙社畜,靠DB電子祕技也能闖出熱錢一片天!解密DB電子外掛的錯誤期待值,DB電子中獎更踏實.... 閱讀文章
【DB電子】遊戲囊括超爆分DB電子推薦主題、最狂的DB電子體驗
關聖帝君給我九個聖杯…已經成了時下最夯的電影梗,來自周處除三害中要不要自首的關鍵。不過玩DB電子遊戲可不用這麼麻煩,不用擲筊、直接選對DB電子推薦老虎機就可以來場最棒、最完美且令人著迷的DB電子體驗。不必是尊者才令人癡狂,有DB電子遊戲就好玩到讓人瘋狂.... 閱讀文章
【DB電子】試玩體驗!用DB電子測試高收益、免靠ETF也能從DB電子下載版賺錢
央行升息又通膨,讓你吃不消?!DB電子試玩不用錢,免費提供你用DB電子測試高收益獲利,選對DB電子下載版讓你有機會被錢砸醒、躺平過日子.... 閱讀文章
【DB電子】的贏錢之路!DB電子技巧、DB電子攻略一樣不缺席
線上娛樂城扛霸子!專業玩家都知道,玩多寶、肯定多福多才又多寶!但新手可能不知道,多寶就是如雷貫耳的DB棋牌、DB電子,娛樂城在玩DB電子技巧要有,DB電子攻略也不可少,錢包一定飽.... 閱讀文章
DB電子線上老虎機推薦:「龍之財富」財富就在不遠處
在傳說中只要能成功蒐集到指定遊戲符號,將能夠觸發免費遊戲,源源不絕的「龍之財富」將會帶給各位,至高無上的龍王將會伴隨在你左右,如此驚心動魄的老虎機遊戲只有在DB電子才有哦.... 閱讀文章
【DB電子】快演猜球刺激又好玩獎金簡單贏回家
快演猜球是一款需要眼明手快的遊戲,專注力需要十足,盯著遊戲中的小球,猜測會在哪個杯子中,而遊戲中的杯子為木桶,在現實中也有很多類似的遊戲,玩法簡單又上手,本站就來介紹快猜演球玩法和規則.... 閱讀文章
【DB電子】龍之財富老虎機彩金池獎勵滿滿贏獎金
龍之財富聽起來就是充滿吉祥象徵的老虎機遊戲,也是一款少數直式老虎機遊戲,遊戲中還有彩金池獎勵,玩法多元又有趣,是新手玩家和老手玩家都能玩的一款遊戲,本站就來介紹龍之財富玩法和規則.... 閱讀文章
【DB電子】盧克斯之影體驗古埃及文化神秘感
盧克斯之影是古埃及的一種符號,充滿著神祕的氛圍,遊戲中有很多贏得獎金的機會,雖然是五線的老虎機,卻有很多免費旋轉的機會,遊戲玩法多元,遊戲中還能體驗到古埃及神秘感,本站就來介紹盧克斯之影玩法和規則.... 閱讀文章
【DB電子】拆彈小組玩法刺激又有趣
拆彈小組是一款刺激的電子遊戲,DB電子用心開發出這款遊戲,讓玩家可以享受到不同遊戲的樂趣,大家想要成為厲害的拆彈專家嗎?嘗試小額投注看看,只要剪下電線就能決勝負,本站就來介紹拆彈小組玩法和規則.... 閱讀文章
【DB電子】帕特里克之魔法場靠著益智贏獎金
帕特里克之魔法場的玩法類似於小時候所玩過的踩地雷遊戲,玩法簡單又有趣,還要一些創意性和益智的遊戲,相信大家都有玩過踩地雷,遊戲規則也很簡單,本文就來介紹帕特里克之魔法場玩法和規則.... 閱讀文章
【DB電子】時間之輪帶玩家走入冒險好玩的世界
時間之輪是一款刺激又好玩的遊戲,DB電子設計出各種遊戲,讓玩家可以享受到不同的樂趣,充滿刺激和各種獎勵,每次旋轉都可能轉出高倍數的獎金機會,還有不同階層的倍數,本站就來介紹時間之輪玩法和規則.... 閱讀文章
【DB電子】比大小瞬間定輸贏玩法刺激又有趣
比大小是大家都會玩的遊戲,透過電子遊戲設計,比大小變得生態有趣,更有博弈的感覺,而且還能真實贏得獎勵,是很多人愛的遊戲,是一款可以一秒瞬間絕對輸贏的遊戲,本站就來介紹比大小玩法和規則.... 閱讀文章
【DB電子】骰吧探索刺激的世界激情萬分
大家一定都有玩過骰子的遊戲,在台灣骰子算是很受歡迎的遊戲,骰吧是一款類似比大小的玩法,只要猜中骰子所骰出的區間,就能獲得獎金,設定的區間越小倍數就會越大,本站就來介紹骰吧玩法和規則.... 閱讀文章
【DB電子】好運之卡刺激又好玩獎金最高七十七倍
好運之卡是一款類似刮刮樂的遊戲,只要刮出中講對應的水果符號,就能獲得獎金,幸運的話最高有機會獲得七十七倍的星星大獎,是一款充滿幸運的電子遊戲,本站就來介紹好運之卡玩法和規則.... 閱讀文章
【DB電子】四個王牌玩法有趣玩家必定會上癮
四個王牌遊戲玩法簡單,只要選擇四張牌的其中一張,只要中獎就能獲得獎金,很多人都會以為是單純靠運氣,其實電子遊戲都會有吐分期,透過觀察週期方式才能贏得獎金,本站就來介紹四個王牌玩法和規則.... 閱讀文章
【DB電子】財富之輪好運滿滿轉出鑽石財富
玩家如果轉到最大獎可以贏得最高獎勵三百倍,二獎為鑽石符號也有五十倍的獎金,財富之輪遊戲刺激又有趣,這種刺激的玩法,如果你是運氣很好的玩家,可以嘗試看看,本站就來介紹財富之輪玩法和規則.... 閱讀文章
【DB電子】幸運輪玩法刺激又有趣轉出高額獎金
幸運輪也是一款充滿刺激又有趣的電子遊戲,DB電子設計出各種遊戲,讓玩家可以享受到不同的樂趣,充滿刺激和各種獎勵,每次旋轉都可能轉出高倍數的獎金,本站就來介紹幸運輪玩法和規則.... 閱讀文章
【DB電子】點球大戰遊戲好玩又刺激
點球大戰遊戲玩法簡單,遊戲方式也不會太複雜,就是大家所喜愛的足球比賽點球遊戲,去猜測球可能會來的位置,遊戲的返還率高達百分之九十六,中獎的機會很高,本站就來介紹點球大戰玩法和規則.... 閱讀文章
【DB電子】拋硬幣玩法簡單又刺激中獎獲得1.92倍獎金
拋硬幣相信大家都有玩過,在DB電子也能玩到拋硬幣的遊戲,而且獲得獎勵的倍數很高,想要贏錢的朋友,可以來玩看看這款簡單又有趣的遊戲,很適合新手的一款電子遊戲,本站就來交大家拋硬幣玩法和規則.... 閱讀文章
【DB電子】刮刮卡遊戲刮開滿滿獎金
刮刮卡遊戲玩法就像是我們在實體店面看到的刮刮卡遊戲,玩法簡單只要刮出相對應的號碼就能贏得獎金,沒有太多複雜的技巧,而且可以快速的知道自己的勝負,本站就來介紹DB電子刮刮卡的玩法和規則.... 閱讀文章
【DB電子】錢幣鑄造機轉出滿滿金幣獎金
錢幣鑄造機聽起來就是一款很特別的老虎機遊戲,有多條賠付線可以連線,為玩家增加贏錢的機會,而且玩法多元又有趣,是一款絕對能贏錢的老虎機,本站就來介紹錢幣鑄造機玩法和規則.... 閱讀文章
【DB電子】水果迪斯科Match 3老虎機玩法特別
水果迪斯科玩法特別是一款少見的八乘八老虎機,玩法是採用消除的方式,類似打電動遊戲的模式,是一款特別的老虎機,喜歡這種特殊機台的玩家,可以把握好玩這款老虎機,本站就來介紹水果迪斯科玩法和規則.... 閱讀文章
【DB電子】血腥珠寶老虎機多元機制抱走高額獎金
血腥珠寶是一款特別的老虎機遊戲,在遊戲中有各種機制,都可以幫助玩家贏得獎金,喜歡多元玩法的玩家,千萬別錯過這款遊戲,一定會讓玩家一玩就愛上,本站就來介紹血腥珠寶玩法和規則.... 閱讀文章
【DB電子】匪徒之夜老虎機冒險刺激遊戲
匪徒之夜是一款充滿刺激冒險的老虎機,遊戲主題是大家所喜歡的刺激主題,增添了大家玩遊戲的樂趣,分為高賠率和低賠率圖形,玩家可以從圖形來判斷是否能贏得高獎金,本站就來介紹匪徒之夜老虎機玩法和規則.... 閱讀文章
【DB電子】能源衝突科幻主題吸引玩家
不知道大家對於科幻片有什麼感想,喜歡科幻電影的玩家,絕對不要錯過能源衝突老虎機,遊戲中充滿著科幻感的元素,讓玩家感受到遊戲的樂趣,是一款可以讓玩家贏錢又享受遊戲樂趣的老虎機,本站就來介紹能源衝突玩法和規則.... 閱讀文章
【DB電子】火箭之星老虎機獨特玩法好創新
火箭之星老虎機是一款充滿多元玩法的老虎機,如果你喜歡銀河系的遊戲,選這款火箭之星,可以在遊戲中看到各種符號的集結,形成各種免費旋轉的機會,是很容易贏得獎金的遊戲,本站就來介紹火箭之星玩法和規則.... 閱讀文章
【DB電子】四季美人老虎機多元玩法四季女王陪你贏獎金
四季美人老虎機是一款特別玩法的遊戲,有別於其他老虎機,結合春夏秋冬的玩法,並且搭配女王的情境,讓遊戲變得多元有趣,每次旋轉都可能會觸發不同的情境和驚喜,本站就來介紹四季美人玩法和規則.... 閱讀文章
【DB電子】怪物實驗室老虎機多元玩法獎金高
怪物實驗室聽起來就是一款活潑的老虎機遊戲,特殊的主題讓玩家體驗到不一樣的老虎機,DB電子開發出各種老虎機玩法,就希望滿足所有的玩家,怪物實驗室保證讓玩家享受樂趣,本站就來介紹怪物實驗室玩法和規則.... 閱讀文章
【DB電子】美食盛宴老虎機高返還率多元玩法贏獎金
美食盛宴老虎機是一款好玩又有趣的老虎機,玩法多元有著活潑可愛的主題,喜歡食物主題的老虎機,可以嘗試看看這款老虎機遊戲,是玩家很棒的選擇,本站就來介紹美食盛宴老虎機玩法和規則.... 閱讀文章
【DB電子】森林夢境開啟童趣老虎機樂趣
森林夢境是一款充滿樂趣的老虎機,有著活潑可愛的主題,在遊戲中可以看到森林小精靈,還有各種充滿童趣的元素,在遊戲中還有躲貓貓的機制,增加遊戲的新奇感,本站就來介紹森林夢境玩法和規則.... 閱讀文章
【DB電子】辣椒的道老虎機高賠付贏得高額獎金
辣椒的道是一款很簡單的遊戲玩法,五乘八的老虎機比較特別,只要形成指定的連線,就能獲得獎金,遊戲中可以看到各種辣椒、檸檬和草莓等元素,都是幫助玩家高分連線的元素,本站就來介紹辣椒的道玩法和規則.... 閱讀文章
【DB電子】遺忘的寓言多元玩法展現老虎機多樣化風格
遺忘的寓言是一款很有趣的老虎機遊戲,在遊戲中可以看到各種玩法還有魔術寶箱增添遊戲的樂趣,喜歡這種特別寓意的主題玩家,可以挑選這款遊戲嘗試看看,一定可以找到不同樂趣,本站就來介紹遺忘的寓言玩法和規則.... 閱讀文章
【DB電子】迷宮:渴望權力老虎機充滿奇幻遊戲之旅
迷宮渴望權力是款特別的老虎機,遊戲畫面看起來像是打電動一樣,遊戲中會出現各種怪物符號的連線,騎士在遊戲打怪的感覺,是一款特別又多元的老虎機,本站就來介紹迷宮:渴望權力玩法和規則.... 閱讀文章
【DB電子】亞特蘭蒂斯老虎機多元玩法挑戰高獎金
亞特蘭蒂斯是一款特別的老虎機遊戲,有著多元的遊戲玩法,遊戲中可以看到各種人物腳色,代表著不同的功能,玩家可以嘗試研究看看,適合喜歡多元玩法的玩家,有著贏得高額獎金的機會,本站就來介紹亞特蘭蒂斯玩法和規則.... 閱讀文章
【DB電子】光之樹玩法多元有機會獲得一千八百倍最高獎勵
光之樹是延續光之樹的遊戲,可以在遊戲中體驗到更多的樂趣,是一款多元玩法又有趣的老虎機,遊戲共有十條賠付線,而且還有多樣化的遊戲,可以讓玩家去挑戰,本站就來介紹光之樹玩法和規則.... 閱讀文章
【DB電子】辛迪加老虎機多元玩法1024路提高勝率
辛迪加老虎機是一款有趣的老虎機遊戲,在遊戲中可以看到各種黑幫元素,遊戲中還有多元的角色,多元的賠付線增添遊戲的樂趣,如果你是喜歡多元遊戲的玩家,可以挑戰看看,本站就來介紹辛迪加玩法和規則.... 閱讀文章
【DB電子】E.T.軍團老虎機玩法好刺激
E.T.軍團結合了外星人的主題元素,打造成可愛外星人的世界,轉軸上可以看到各種可外星人的元素,還有免費旋轉遊戲的觸發,可以增加獎金倍數,提高玩家贏得獎金的機會,本站就來介紹E.T.軍團玩法和規則.... 閱讀文章
【DB電子】史詩傳說多元玩法免費遊戲好好玩
史詩傳說是一款具有現代感的老虎機遊戲,充滿著奇幻的元素,各種怪物在遊戲中出現,還有四種不同免費遊戲的模式,讓遊戲增添了更多元的玩法,體驗到遊戲的樂趣,本站就來介紹史詩傳說玩法和規則.... 閱讀文章
【DB電子】經典老虎機命運轉盤玩法轉出幸運獎金
經典老虎機玩法簡單,只要旋轉就能有機會出現獎金,觸發免費遊戲,還會有命運轉盤,是一款多元玩法的老虎機,卻是傳統老虎機的外觀,是一款有趣又好玩的老虎機,本站就來介紹經典老虎機玩法和規則.... 閱讀文章
【DB電子】浣熊傳說老虎機隨機事件遊戲驚喜連連
浣熊傳說是一款有趣的老虎機遊戲,特別的七乘七老虎機,特別的機台元素,讓玩家享受部童遊戲的樂趣,還有贏得獎金的機會,本站就來介紹浣熊傳說玩法和規則.... 閱讀文章
【DB電子】衝浪區老虎機好玩又有趣動物成為衝浪好手
衝浪區是一款可愛的老虎機,有著多元的玩法,玩家可以下注遊戲中各種元素的勝利,每個動物都可以成為最佳的衝浪手,遊戲中有各種不同的倍數,是一款特別的老虎機,本站就來介紹衝浪區玩法和規則.... 閱讀文章
【DB電子】爆炸水果轉出無限得分希望
爆炸水果玩法多元,喜歡經典的玩家千萬不要錯過,雖然是採用傳統的元素,但玩法卻很多,不會讓玩家感覺到單調,遊戲有很多旋轉出獎金的機會,每次旋轉都會充滿驚喜,本站就來介紹爆炸水果玩法和規則.... 閱讀文章
【DB電子】怪奇旅遊趣味性十足轉出高額獎金
怪奇旅遊玩法多元,是一款充滿有趣元素的老虎機,遊戲中可以觸發免費旋轉,還有各種增加玩家贏得獎金的圖形,如果你也想要玩一款有趣的老虎機,可以挑選這款老虎機,一定會讓玩家有印象深刻的遊戲體驗,本站就來介紹怪奇旅遊玩法和規則.... 閱讀文章
【DB電子】毛怪復仇者可愛多元玩法一玩就上癮
毛怪復仇者聽起來就是一款很特別的老虎機,擁有著活潑可愛的主題,遊戲中有各種特別的玩法,還有免費旋轉小遊戲可以挑戰,是一款特別又充滿樂趣的老虎機,一定一玩就上癮,本站就來介紹毛怪復仇者玩法和規則.... 閱讀文章
【DB電子】冒險飛船老虎機多元玩法贏獎金
冒險飛船老虎機是一款充滿刺激冒險的遊戲,在遊戲中有多種獎勵玩法,增添遊戲的樂趣,每次免費遊戲後還有可以抽中獎金的機會,擁有多元玩法讓玩家體驗到不同樂趣,本站就來介紹冒險飛船玩法和規則.... 閱讀文章
【DB電子】無限願望老虎機實現玩家贏錢的夢想
無限願望是一款傳統經典的老虎機,遊戲中有阿拉丁精靈的元素還有神燈,增添玩家遊戲的樂趣,即使是傳統的老虎機,也能設計的很有樂趣,遊戲中的畫面和音效都設計很新穎,本站就來介紹無限願望玩法和規則.... 閱讀文章
【DB電子】海上旋轉老虎機讓玩家成為海賊不是夢
海上旋轉很適合有夢想成為海盜的玩家,這款老虎機是特別的3D設計,在遊戲中可以看到各種海賊元素的圖形,還有骷顱頭的符號,每次旋轉都讓玩家充滿新鮮和刺激感,本站就來介紹海上旋轉玩法和規則.... 閱讀文章
【DB電子】艾倫的財富帶給玩家滿滿財富
艾倫的財富是一款有趣的老虎機,在遊戲中可以看到可愛的精靈艾倫,以各種活潑可愛的物品為元素,增添遊戲的趣味,遊戲最低金額為三元,很適合新手玩家的遊戲,本站就來介紹艾倫的財富玩法和規則.... 閱讀文章
【DB電子】愉快寶藏老虎機一起在遊戲中尋寶
愉快寶藏遊戲老虎機,真的是一款尋找寶藏的遊戲,搭配老虎機的玩法,讓遊戲生動活潑,玩家每次旋轉能感受到遊戲的樂趣,喜歡驚喜的玩家可以玩看看這款老虎機,本站就來介紹愉快寶藏玩法和規則.... 閱讀文章
【DB電子】飢餓之夜老虎機帶玩家走進吸血鬼世界
飢餓之夜是一款充滿著神秘又帶有一點黑魔法的老虎機主題遊戲,不知道大家有沒有看過吸血鬼的電影,遊戲氛圍帶有吸血鬼的神祕感,喜歡這種暗黑感的老虎機可以玩看看飢餓之夜,本站就來介紹飢餓之夜玩法和規則.... 閱讀文章
【DB電子】甜甜食糖老虎機高爆分獎金破萬倍
甜甜食糖老虎機是一款充滿特別元素的機台,有著美女在游泳池裡,還有各種充滿著富麗堂皇的元素,喜歡享受這種氛圍感的玩家,挑選這款遊戲準沒錯,彷彿在人間天堂,本站就來介紹甜甜食糖玩法和規則.... 閱讀文章
【DB電子】復活之夜老虎機感受童話故事的樂趣
復活之夜老虎機是一款有趣的遊戲,如果你喜歡童話故事,可以挑戰看看這款老虎機,在遊戲中可以看到白雪公主和巫婆,開啟童話故事的樂趣,搭配了充滿童趣的主題,本站就來介紹復活之夜老虎機玩法和規則.... 閱讀文章
【DB電子】史詩衝突老虎機多元玩法提升樂趣
史詩衝突是一款充滿樂趣的老虎機遊戲,在遊戲中有半獸人和人類的圖形元素,多元的連線玩法增添了遊戲的活潑度,遊戲不只是單一旋轉而已,每次旋轉都可能觸發不同的遊戲樂趣,本站就來介紹史詩衝突玩法和規則.... 閱讀文章
【DB電子】午夜派對多元遊戲玩法增添老虎機樂趣
如果你喜歡刺激的遊戲,選擇午夜派對老虎機,可以開啟你對老虎機的興趣,玩法多元不單調,還有各種免費遊戲玩法,在遊戲中可以看到各種多元的元素,增加了不少樂趣,本站就來介紹午夜派對玩法和規則.... 閱讀文章
【DB電子】羅賓遜老虎機體驗生存之道的遊戲
不知道大家有沒有聽過羅賓遜的故事?羅賓遜漂流的故事是很知名的小說,DB電子結合了生還的元素,讓玩家體驗到不同遊戲的樂趣,在遊戲中充滿著小說中的元素,讓玩家有成為羅賓遜的感覺,本站就來介紹羅賓遜玩法和規則.... 閱讀文章
【DB電子】狂野聖誕打造不同聖誕派對老虎機遊戲
狂野聖誕是一款可愛風格的老虎機遊戲,可以看到聖誕老公公騎著重機,狂野又有趣的畫面,聖誕節快到來,這款遊戲很適合聖誕節來玩,喜歡聖誕節元素的玩家,可以嘗試看看,本站就來介紹狂野聖誕玩法和規則.... 閱讀文章
【DB電子】豚寶奇兵超萌老虎機走進海底世界
豚寶奇兵是一款可愛的老虎機遊戲,看到超萌的海豚心情也會跟著變好,海豚是很聰明的海洋生物,在這款老虎機中,還可以看到各種海底世界的元素,本站就來介紹豚寶奇兵老虎機玩法和規則.... 閱讀文章
【DB電子】足球女將老虎機多元連線贏獎金
女生足球也是很受歡迎,足球女將是很有趣的老虎機,適合喜歡足球的玩家,在遊戲中可以看到美女足球員,充滿著各種足球的圖形元素,是一款與其他老虎機不太相同連線方式的老虎機,本站就來介紹足球女將玩法和規則.... 閱讀文章
【DB電子】樂透吧經典老虎機贏得高倍獎金
樂透吧共有三個轉軸三行的老虎機,共有五條賠付線,六個常規符號,兩個百搭符號,是一款經典的老虎機遊戲,傳統的老虎機台,加上現代的玩法,讓玩家體驗到不同的樂趣,本站就來介紹樂透吧玩法和規則.... 閱讀文章
【DB電子】阿努比斯之月古埃及神話主題老虎機
阿努比斯之月是一款充滿古埃及文明的老虎機,而阿努比斯是古埃及神話中的死神,在遊戲中可以看到充滿古埃及的圖形,DB電子結合了古埃及神話為主題,讓遊戲增添了神祕感和不少的樂趣,本站就來介紹阿努比斯之月玩法和規則.... 閱讀文章
【DB電子】瘋狂寶藏老虎機多元百搭遊戲更多樂趣
瘋狂寶藏是一款多元玩法的老虎機,光是百搭符號就有兩種,如果出現火車頭百搭可以有機會獲得高額的獎金,遊戲中還有兩種獎金符號,增加玩家贏錢的機會,本站就來跟大家介紹瘋狂寶藏老虎機玩法和規則.... 閱讀文章
【DB電子】馴獸寶貝老虎機免費旋轉遊戲好有趣
馴獸寶貝是一款可愛的老虎機遊戲,在遊戲中可以看到可愛的龍元素,以及厲害的馴獸師,在遊戲中馴獸師在免費遊戲有不同的功能,是一款充滿樂趣的老虎機,本站就來介紹馴獸寶貝的玩法和規則.... 閱讀文章
【DB電子】愛爾蘭畫卷老虎機經典可愛玩法好多元
愛爾蘭畫卷是一款可愛的老虎機,遊戲中有可愛的矮精靈和各種可愛的符號,如果你喜歡可愛的精靈,就可以選擇這款遊戲,結合了經典老虎機台的玩法,讓老虎機遊戲變得更有趣,本站就來介紹愛爾蘭畫卷玩法和規則.... 閱讀文章
【DB電子】瘋狂木乃伊打造神秘元素老虎機
瘋狂木乃伊老虎機充滿神秘的元素,很多玩家都喜歡這種埃及木乃伊的神迷元素遊戲,在遊戲中可以探索各種寶藏和免費旋轉的機會,是一款充滿刺激的老虎機遊戲,本站就來介紹瘋狂木乃伊玩法和規則.... 閱讀文章
【DB電子】荷魯斯的崛起激發守護者力量
荷魯斯的崛起是一款充滿神祕元素的老虎機,荷魯斯是古代埃及神話中法老的守護神,玩家可以體驗到遊戲中特別的免費旋轉符號,幸運的話有機會可以不斷旋轉,無所不在的守護力量,讓玩家有被保護的感覺,本站就來介紹荷魯斯的崛起玩法和規則.... 閱讀文章
【DB電子】魅惑女王動漫風格老虎機多次免費旋轉好好贏
魅惑女王遊戲中可以看到許多類似動漫遊戲畫風的女王,每種女王會有不同的風格,是一款有趣又可愛的老虎機遊戲,各種女王還會有不同特殊的功能,代表著不同的符號,本站就帶大家來認識魅惑女王玩法和規則.... 閱讀文章
【DB電子】火線武力老虎機隨機事件超好玩
喜歡玩槍械遊戲的玩家,可以選擇火線武力老虎機,以恐怖分子、人質等主題為元素,讓玩家感受到遊戲的逼真感,隨機事件在遊戲中會隨機觸發,是一款很創新玩法的老虎機,本站就來介紹火線武力老虎機遊戲.... 閱讀文章
【DB電子】命運符文老虎機充滿神秘感元素
命運符文聽起來是一款很有趣的老虎機遊戲,富有著神秘感和命運交織的感覺,遊戲中可以看到遠古世界類似符文的圖形,充滿著有趣的元素,是一款創新的老虎機,本站就來介紹命運符文老虎機玩法和規則.... 閱讀文章
【DB電子】骷顱奇兵特殊玩法轉出刺激大獎
骷顱奇兵可愛的元素,吸引玩家的目光,加上堆疊的玩法,每一次旋轉都有可能累積獎金,MATCH3的感覺好像是在打電動一樣,遊戲中還有各種免費旋轉的機會,本站就來介紹骷顱奇兵老虎機玩法和規則.... 閱讀文章
【DB電子】古老傳說特殊百搭幫助玩家贏高分
古老傳說搭配西方古老傳說的元素,在遊戲中可以看到各種充滿西方文化的元素,老虎機遊戲有免費旋轉機的機會,還有特殊百搭,可以幫助玩家有更多贏得獎金的機會,本站就來介紹古老傳說玩法和規則.... 閱讀文章
【DB電子】狂野子彈老虎機槍戰玩法好有趣
狂野子彈是一款很有趣的老虎機,在遊戲中可以感受到與其他款老虎機不同的樂趣,充滿各種可愛的動物元素,有著西方牛仔的感覺,治安官以及搶匪會展開一場槍戰,本站就來介紹狂野子彈玩法和規則.... 閱讀文章
【DB電子】地城探險老虎機打怪贏得獎金
地城探險有別於其他的老虎機,是一款五個轉軸一線的老虎機,包含七種普通的怪物會出現在遊戲中,隨機會出現四個事件,遊戲目的是擊敗怪物,不一定每次都會出現禮物,但有機會一次會出現高額獎金的戰利品.... 閱讀文章
【DB電子】幸運女孩多元玩法觸發免費遊戲
幸運女孩是一款特別的老虎機遊戲,在遊戲中有各種不同的特殊玩法,讓老虎機增加了不少樂趣,像是輪盤的免費符號旋轉,就是很特殊的玩法,讓玩家可以享受到不同老虎機的樂趣,本站來介紹幸運女孩玩法和規則.... 閱讀文章
【DB電子】戰車老虎機刺激緊張又能高爆分
喜歡刺激冒險戰爭遊戲的玩家,選擇戰車是一款很棒的老虎機遊戲,結合實境的戰爭感覺遊戲,在遊戲中充滿緊張的氛圍,很多男性玩家都喜歡這種戰爭類的遊戲,本站來跟大家介紹戰車的玩法和規則.... 閱讀文章
【DB電子】三重辣椒老虎機簡單高賠付玩法贏獎金
三重辣椒是一款很簡單的遊戲玩法,五乘八的老虎機比較特別,只要形成指定的連線,就能獲得獎金,遊戲中可以看到各種辣椒、檸檬和草莓等元素,都是幫助玩家高分連線的元素,本站就來介紹三重辣椒玩法和規則.... 閱讀文章
【DB電子】努克世界帶著玩家進入遊戲天堂
努克世界老虎機玩法豐富多元,特別的遊戲玩法吸引玩,喜歡不同老虎機玩法的玩家,可以挑選這款遊戲,也是少數多轉軸的老虎機遊戲,在遊戲中還能出現各種動物和不同的隨機事件,充滿各種驚喜.... 閱讀文章
【DB電子】最大漁獲老虎機休閒無負擔享受釣魚樂趣
最大漁獲是一款很有趣的老虎機遊戲,喜歡休閒娛樂或是釣魚的玩家都很適合玩這款老虎機遊戲,讓大家感覺到遊戲很愜意,而且還有高機會贏得獎金,是一款具有豐富性的老虎機,投入遊戲後會發現很多樂趣,本站就來介紹最大漁獲玩法和規則.... 閱讀文章
【DB電子】法老詛咒獎金購買老虎機揭開埃及神秘面紗
法老詛咒獎金購買是一款充滿神秘感的老虎機,埃及文化本來就是富有神秘的風格,法老詛咒獎金購買返還率為百分之九十二,是一款能利用小金額贏得大獎的老虎機,在遊戲中可以看到各種埃及神秘符號的元素,本站就來介紹法老詛咒獎金購買玩法和規則.... 閱讀文章
【DB電子】運氣循環獎金購買轉出幸運7連線
運氣循環老虎機是一款傳統典型的老虎機遊戲,在遊戲中有很多得獎的玩法和選項,增加了遊戲的趣味性,運氣循環的獎金遊戲可以讓大家獲得更多獎金,比起其他老虎機有贏得獎勵機會,本站來介紹運氣循環玩法和規則.... 閱讀文章
【DB電子】死神殿獎金購買進入埃及神秘世界
死神殿是一款有趣的老虎機遊戲,有著古埃及文化的風情,喜歡埃及文化的玩家,可以玩看看這款遊戲,遊戲中還有各種免費旋轉的機會,只要出現免費旋轉符號圖案,就有機會不用花成本免費旋轉,本站就來介紹死神殿的玩法和規則.... 閱讀文章
【DB電子】聖誕節之伸手華麗溫馨老虎機
聖誕節之伸手是一款有趣的老虎機遊戲,可以看到性感的聖誕節女神,在遊戲中有不同風格的女孩,是一款很容易連線的老虎機,遊戲中還有獎金池的玩法,只要觸發獎勵遊戲,就能獲得獎金,本站就來介紹聖誕節之伸手的玩法和規則.... 閱讀文章
【DB電子】海妖之金帶大家進入海底世界
海妖之金是一款充滿奇幻人魚世界的老虎機遊戲,不管你相不相信人魚的存在,都可以一起探索海底的神祕世界,在遊戲中充滿美人魚的符號,各種不同的人魚都代表著高額的獎金,本站就來介紹海妖之金玩法和規則.... 閱讀文章
【DB電子】龍之酒館獎金超過兩千倍
龍之酒館是一款消除掉落的老虎機遊戲,遊戲玩法很特別,可以在遊戲中看到很多美食的符號,不禁讓人食指大動,這款遊戲以消除滑落的方式,有別於其他老虎機遊戲,免費遊戲還有加乘的機會可以獲得高額的獎金,本站就來介紹龍之酒館遊戲的玩法和規則.... 閱讀文章
【DB電子】夢想之谷進入夢幻世界老虎機遊戲
夢想之谷是一款充滿夢幻元素的老虎機遊戲,免費旋轉遊戲中有機會獲得一萬五千倍的獎金機會,遊戲中還可以看到各種可愛的元素,出現各種夢幻的動物角色,就代表能獲得高分,是一款玩了會感受到游戲很愜意的老虎機遊戲,本站就來介紹夢想之谷玩法和規則.... 閱讀文章
【DB電子】鬼船海盜章魚腳隨機轉出高分連線
鬼船海盜是一款充滿神秘感,元素看起來有點驚悚的老虎機遊戲,喜歡這種神祕特別元素的玩家,可以玩看看鬼船海盜,喜歡鬼魂圖形的玩家,可以玩看看這款老虎機,遊戲每局章魚腳還會幫忙翻轉,本站就來介紹鬼船海盜玩法和規則.... 閱讀文章
【DB電子】夏日派對老虎機一起在遊戲尋找歡樂
準備好一起開派對了嗎?這款夏日派對老虎機,在遊戲中可以看到比基尼美女的身影,還有各種水果的元素,讓派對變得更加熱情,喜歡這款充滿歡樂氣氛的老虎機可以挑這款遊戲,本站就來介紹夏日派對玩法和規則.... 閱讀文章
【DB電子】果凍啾啾可愛元素女生玩家也喜愛
果凍啾啾是一款可愛的老虎機遊戲,果凍形狀的可愛精靈出現在老虎機遊戲中,五顏六色的果凍,看起來心情也會讓人感受到很愉悅,百搭符號還會轉換顏色,是一款很活潑的老虎機,本站就來介紹果凍啾啾玩法和規則.... 閱讀文章
【DB電子】籃球聯盟老虎機探索NBA籃球的樂趣
籃球聯盟老虎機很適合喜歡籃球元素的玩家,在遊戲中可以看到各種籃球相關的圖形,喜歡NBA的玩家,可以猜測看看遊戲的籃球隊有哪些,可以看到公牛、火箭等圖形,本站就來介紹籃球聯盟老虎機玩法和規則.... 閱讀文章
【DB電子】運氣循環老虎機讓幸運持續旋轉
運氣循環老虎機是一款傳統典型的老虎機遊戲,在遊戲中有很多得獎的玩法和選項,增加了遊戲的趣味性,運氣循環的獎金遊戲可以讓大家獲得更多獎金,比起其他老虎機有贏得獎勵機會,本站來介紹運氣循環玩法和規則.... 閱讀文章
【DB電子】動物探索形成大圖形高額獎金等你贏
動物探索是一款充滿歡樂的老虎機遊戲,在遊戲中可以看到常規符號變成大符號,增加玩家連線形成獎金的機會,也增加遊戲特效,是一款充滿驚喜的老虎機遊戲,本站就來介紹動物探索玩法和規則.... 閱讀文章
【DB電子】冰狂經典老虎機拚滿盤贏獎金
冰狂是一款擁有經典的連線方法的老虎機,進入遊戲後,可看到各種水果的元素,只要出現冰塊就是百搭符號,三乘三的老虎機遊戲,玩法簡單又單純,遊戲有很高連線機會,本站就來介紹冰狂的玩法和規則.... 閱讀文章
【DB電子】賭城之夜享受遊戲震撼效果贏獎金
賭城之夜是一款好玩的老虎機遊戲,喜歡享受華麗效果的玩家,絕對不能錯過這款充滿賭城風情的老虎機遊戲,免費遊戲的玩法增加了玩家免費旋轉的次數,還有燈紅酒綠的氛圍,本站就來介紹賭城之夜玩法和規則.... 閱讀文章
【DB電子】死神殿古埃及文明通往神秘的神殿
死神殿是一款有趣的老虎機遊戲,有著古埃及文化的風情,喜歡埃及文化的玩家,可以玩看看這款遊戲,遊戲中還有各種免費旋轉的機會,只要出現免費旋轉符號圖案,就有機會不用花成本免費旋轉,本站就來介紹死神殿的玩法和規則.... 閱讀文章
【DB電子】羅賓漢俠盜一起在老虎機轉出獎金
羅賓漢的故事相信大家都一定有聽過,DB電子結合羅賓漢主題老虎機遊戲,帶給玩家不同的樂趣,想跟著羅賓漢俠盜一起在遊戲中尋找財富,就要玩這款遊戲,只要觸發免費遊戲,百搭符號就會幫助玩家形成更多的連線,本站就來介紹羅賓漢老虎機的玩法和規則.... 閱讀文章
【DB電子】埃及眾神冒險刺激高獲利
埃及眾神是DB電子精心研發的遊戲,滿足喜歡埃及冒險遊戲玩家的需求,這款遊戲的玩法很簡單,還有各種免費旋轉的機會,只要把握機會,是一款絕對能贏錢的遊戲,本站就來介紹埃及眾神玩法和規則.... 閱讀文章
【DB電子】野性霸主獎金購買贏得高額獎金
野性霸主獎金購買在遊戲中可以看到老虎、狼和野牛等元素,讓玩家體驗到遊戲的刺激感,遊戲中充滿了華麗的視覺特效,還有各種有趣的玩法,體驗到不同老虎機的樂趣,本站就來介紹野性霸主獎金購買玩法和規則.... 閱讀文章
【DB電子】多汁寶石華麗元素好吸睛最高獎金破五千倍
多汁寶石是一款充滿華麗元素的老虎機,可以看到各種寶石和水果的經典元素,DB電子結合傳統老虎機的玩法,搭配彩金池的遊戲,讓玩家有更多贏錢的機會,喜歡經典的玩家,不要錯過這款遊戲,本站就來介紹多汁寶石玩法和規則.... 閱讀文章
【DB電子】幸運七特輯傳統機台獲得高倍數獎金
幸運七特輯是很受歡迎的老虎機遊戲,可以體驗到遊戲中經典風格老虎機遊戲,利用傳統777老虎機台的元素,讓玩家可以享受到機台的樂趣和簡易風格,在遊戲中還添加了免費旋轉的機會,讓玩家可以有機會贏得更多的獎勵,本站就來介紹幸運七特輯的玩法和規則.... 閱讀文章
【DB電子】水果超級新星60經典高賠付最高獎金五千倍
水果超級新星60是一款經典的老虎機遊戲,從遊戲中可以看到水果的元素,搭配現代老虎機的玩法,最高獎金高達五千倍以上,遊戲中可以看到更多的連線機會,玩家可以在遊戲中獲得獎金,喜歡復古水果遊戲的玩家,可以嘗試玩看看,本站就來介紹水果超級新星60玩法和規則.... 閱讀文章
【DB電子】水果超級新星100高連線機會贏得獎金好容易
水果超級新星100是一款經典的老虎機遊戲,從遊戲中可以看到水果的元素,搭配現代老虎機的玩法,最高獎金高達五千倍以上,遊戲中可以看到更多的連線機會,玩家可以在遊戲中獲得獎金,喜歡復古水果遊戲的玩家,可以嘗試玩看看,本站就來介紹水果超級新星100玩法和規則.... 閱讀文章
【DB電子】水果超級新星40高連線機會贏獎金
水果超級新星40是一款經典元素的老虎機遊戲,過去的老虎機都是以水果符號為圖形,在這款遊戲中可以看到水果的元素,搭配現代老虎機的玩法,最高獎金高達五千倍以上,遊戲中可以看到更多的連線機會,玩家可以在遊戲中獲得獎金,喜歡復古水果遊戲的玩家,可以嘗試玩看看,本站就來介紹水果超級新星40玩法和規則.... 閱讀文章
【DB電子】水果超級新星80連線獲得高額獎金
水果超級新星30是一款經典的老虎機遊戲,從遊戲中可以看到水果的元素,搭配現代老虎機的玩法,最高獎金高達五千倍以上,遊戲中可以看到更多的連線機會,玩家可以在遊戲中獲得獎金,喜歡復古水果遊戲的玩家,可以嘗試玩看看,本站就來介紹水果超級新星30玩法和規則.... 閱讀文章
【DB電子】水果超級新星30經典高賠付最高獎金五千倍
水果超級新星30是一款經典的老虎機遊戲,從遊戲中可以看到水果的元素,搭配現代老虎機的玩法,最高獎金高達五千倍以上,遊戲中可以看到更多的連線機會,玩家可以在遊戲中獲得獎金,喜歡復古水果遊戲的玩家,可以嘗試玩看看,本站就來介紹水果超級新星30玩法和規則.... 閱讀文章
【DB電子】精靈公主感受不同的老虎機樂趣
想要成為精靈公主嗎?來玩這款遊戲就能體會到不同的老虎機樂趣,遊戲是可以看到各種角色職業,彷彿在玩手機遊戲一樣,多元的免費旋轉次數,玩家有可能獲得更多的旋轉機會,本站就來介紹精靈公主玩法和規則.... 閱讀文章
【DB電子】野性霸主跟著野生動物一起冒險刺激的旅程
野性霸主老虎機可以看到各種野生動物的元素,包含老虎、狼和野牛等元素,讓玩家體驗到遊戲的刺激感,遊戲中充滿了華麗的視覺特效,還有各種有趣的玩法,體驗到不同老虎機的樂趣,本站就來介紹野性霸主玩法和規則.... 閱讀文章
【DB電子】布袋卷軸獎金購買彌勒佛陪大家贏大獎
布袋卷軸獎金購買是一款很有錢財的老虎機遊戲,在遊戲中看到彌勒佛的圖像,心情也會跟著變好,大家想玩老虎機,可以挑選布袋卷軸,而且這款也是布袋卷軸的續作,增加了免費購買遊戲的機會,還能體驗到不同的遊戲樂趣,本站就來介紹布袋卷軸獎金購買玩法和規則.... 閱讀文章
【DB電子】布袋卷軸老虎機最高獎金五千倍
布袋卷軸是一款很有錢財的老虎機遊戲,在遊戲中看到彌勒佛的圖像,心情也會跟著變好,大家想玩老虎機,可以挑選布袋卷軸,擁有滿滿歡樂的元素,還能體驗到不同的遊戲樂趣,本站就來介紹布袋卷軸玩法和規則.... 閱讀文章
【DB電子】藏寶任務老虎機一起尋找寶藏的樂趣
藏寶任務是一款靈活又有趣的老虎機遊戲,在遊戲旋轉中可以看到各式各樣的野生動物,搭配上印第安那文化的特色尋找出遊戲中的寶藏,可以在遊戲中看到各種特殊的符號,有很多的神祕感和增添遊戲樂趣,本站就來介紹藏寶任務玩法和規則.... 閱讀文章
【DB電子】跟著美猴王一起在遊戲中贏獎金
美猴王就是大家所說的孫悟空,相信大家都有聽過這個中國流傳下來的小說故事,孫悟空和唐三藏一同到西域取經,在故事中會出現各種情節,這款老虎機台以美猴王為主題,開啟玩家對孫悟空無限想像,本站來介紹美猴王玩法和規則.... 閱讀文章
【DB電子】皇帝陵墓跟著秦始皇一起來爆分
皇帝陵墓是一款富有歷史性的老虎機遊戲,大家都知道秦始皇兵馬俑的歷史故事,喜歡歷史元素的玩家,絕對不能錯過這款老虎機,能體驗到遊戲的樂趣,皇帝陵墓的遊戲設計精美,本站來介紹皇帝陵墓玩法和規則.... 閱讀文章
【DB電子】金錢暴老虎機幸運金錢滾滾來
金錢暴聽起來就是一款會爆分的老虎機,在遊戲中有免費旋轉的次數,只要觸發免費旋轉,在遊戲中可以有機會獲得更多的獎金,免費遊戲的玩法也很有趣,玩家從遊戲中能發現不同的樂趣,本站就來介紹金錢暴玩法和規則.... 閱讀文章
【DB電子】邁罕遊戲開啟古埃及神話樂趣
在古埃及語中邁罕指的是「盤繞者」,也是一款棋牌類的遊戲,與古代埃及關於蛇神的神話密切相關,DB電子研發了這款邁罕電子類遊戲,讓玩家可以體驗到埃及的棋牌遊戲,讓玩家享受到遊戲的樂趣和刺激,本站就來介紹邁罕遊戲玩法和規則.... 閱讀文章
【DB電子】尋找女王一起找到紅桃Q贏得獎金
如果你喜歡尋寶刺激的遊戲,可以玩看看尋找女王的遊戲,是一款需要具備好眼力的電子遊戲,從遊戲中可以發現遊戲的樂趣,而且還能獲得兩倍以上的獎金,是一款很好贏錢的電子遊戲,本站就來介紹尋找女王玩法和規則.... 閱讀文章
【DB電子】踩地雷遊戲好刺激順利過關就能贏獎金
踩地雷是一款戰略性的電子遊戲,適合喜歡刺激冒險遊戲的玩家,絕對能在遊戲中享受到遊戲的樂趣,而且遊戲畫面設計精緻,不小心踩到地雷就會引發爆炸,遊戲相當刺激,本站就來介紹踩地雷的玩法和規則.... 閱讀文章
【DB電子】基諾之書猜中號碼就能贏得高額獎金
基諾之書是一款很簡單的遊戲,只要選擇號碼,開獎出的號碼跟自己下注的號碼相同,就能獲得獎金,玩法類似彩票類的遊戲概念,DB電子開發出基諾之書玩法,讓玩家有更多的遊戲主題,本站就來介紹基諾之書玩法和規則.... 閱讀文章
【DB電子】水果新星經典老虎機連線觸發高爆分機會
水果新星是一款經典的老虎機遊戲,遊戲中可以看到傳統老虎機會出現的水果元素,玩法也很簡單,遊戲有五條賠付線,玩家在遊戲中可以看到水果連線,是一款有趣又能贏得獎金的老虎機,本站就來介紹水果新星玩法和規則.... 閱讀文章
【DB電子】糖果夢轉出繽紛色彩轉出高倍數幸運輪盤
在糖果夢老虎機中可以看到各種的糖果,跟Candy Crush的場景很類似,是一款很有趣的老虎機遊戲,可以看到繽紛的糖果元素在遊戲中,心情不好的時候玩,心情也會變好,本站介紹糖果夢玩法和規則.... 閱讀文章
【DB電子】幸運七傳統老虎機經典呈現
DB電子幸運七是很受歡迎的老虎機遊戲,可以體驗到遊戲中經典風格老虎機遊戲,利用傳統777老虎機台的元素,讓玩家可以享受到機台的樂趣和簡易風格,在遊戲中還添加了免費旋轉的機會,讓玩家可以有機會贏得更多的獎勵,本站就來介紹DB電子幸運七的玩法和規則.... 閱讀文章
【DB電子】水果超級新星經典老虎機最佳代表
水果超級新星適合喜歡玩經典老虎機的玩家,遊戲中可以看到各種水果符號,最早期的傳統老虎機,就是由水果形成連線,而且比起過去傳統的老虎機有更多的連線機會,賠付線高達二十條,本站就來介紹水果超級新星玩法和規則.... 閱讀文章
【DB電子】帕欽美女小鋼珠結合老虎機玩出不同樂趣
DB電子開發出各種電子遊戲的玩法,這是一款老虎機結合帕欽哥玩法的遊戲,帕欽哥也是大家俗稱的小鋼珠遊戲,透過玩小鋼珠就能在遊戲中贏得獎金,還有帕欽美女陪大家一起玩遊戲,本站就來介紹這款帕欽美女玩法和規則.... 閱讀文章
【DB電子】水手猜獎投注多圖形有機會高爆分
水手猜獎是一款具有主題性和特殊玩法的電子遊戲,只要擲骰子,擲出的結果和押注的結果相同,就能有機會可以贏得獎金,而且每次投注都有高機率的中獎機會,是一款很特別的電子遊戲,本站就來介紹水手猜獎玩法規則.... 閱讀文章
【DB電子】騎驢掃彈步步驚心過關贏高額獎金
騎驢掃彈是一款戰略性的電子遊戲,適合喜歡刺激冒險遊戲的玩家,絕對能在遊戲中享受到遊戲的樂趣,而且遊戲畫面設計精緻,不小心踩到地雷就會引發爆炸,遊戲相當刺激,本站就來介紹騎驢掃彈的玩法和規則.... 閱讀文章
【DB電子】彈球遊戲每局都有機會可以高爆分
彈球遊戲是一款結合彈珠遊戲的電子遊戲,在遊戲中可以看到彈珠從最高處降落到倍數當中,玩法很刺激,也是一款很特別的電子類遊戲,如果玩家玩膩了老虎機,選擇這款遊戲可以找到不同的樂趣,本站就來介紹彈球遊戲的玩法和規則.... 閱讀文章
【DB電子】扭轉勝利幸運降臨最高獲得五十倍獎金
如果你喜歡玩骰子遊戲,這款扭轉勝利電子遊戲很適合,在遊戲中可以看到可愛的荷官搖骰,玩家投注的方式也很簡單,只要簡單按按鈕,就可以在遊戲中贏錢,本站就來介紹扭轉勝利遊戲規則和玩法.... 閱讀文章
【DB電子】東方神秘抵達蘭花神廟可獲得五十倍獎金
東方神秘是一款類似大富翁的遊戲,透過擲骰子來獲得獎勵,只要抵達終點就能獲得五十倍的獎勵,但是途中如果掉進坑洞,就必須返回原點,是一款刺激又能輕鬆贏獎金的遊戲,本站來介紹東方神秘玩法和規則.... 閱讀文章
【DB電子】點球系列讓玩家置身世界盃的樂趣
DB電子遊戲開發出這款有趣的點球系列遊戲,讓玩家可以享受到足球的樂趣,世界盃可以說是全世界都在瘋的賽事,玩家在這款遊戲中,可以代表一個國家,如果你也想成為梅西,這款遊戲很適合,本站就來介紹點球系列玩法規則.... 閱讀文章
【DB電子】最好玩的剪刀石頭布!玩法單純中獎機率高
剪刀石頭布是坊間最流行的遊戲,透過生活日常的遊戲激發,DB電子研發出這款有趣的電子遊戲,玩家可以在遊戲中選擇要出剪刀石頭還是布來贏得勝利,結合維京人的原始生活,是一款特別的遊戲,本站就來介紹剪刀石頭布玩法和規則.... 閱讀文章
【DB電子】基諾聖誕貓猜中數字贏獎金
基諾聖誕貓是一款很特別的電子類遊戲,DB電子研發出各種不同的電子遊戲,讓玩家可以體驗到各種不同遊戲的樂趣,只要猜中聖誕樹所開出來的數字,玩家就能獲得獎勵,中獎機率也很高,本站就來介紹基諾聖誕貓規則和玩法.... 閱讀文章
【DB電子】E.T.種族競猜遊戲讓玩家體驗到不同的樂趣
遊戲中可以看到三種不同的外星人,透過猜測下注比賽結果來贏得獎金,比賽開始可以看到三個外星人會開始往前衝比賽跑步,如果玩家下注的結果獲得冠軍,就能贏得獎金,下注二十元可以贏得五十七點六元,本站就來介紹E.T.種族的玩法和規則.... 閱讀文章
【DB電子】霓虹形狀激發玩家腦力激盪
霓虹形狀是一款很常見的益智策略遊戲,在很多款手遊中都能看到,在DB電子玩益智遊戲還能贏得獎金,可以看到遊戲圖形是以霓虹燈的設計,呈現在遊戲板中,大家可以腦力激盪,在遊戲中賺取獎金,本站就來介紹霓虹形狀玩法和規則.... 閱讀文章
【DB電子】聖誕晚會開啟參加派對贏獎金的樂趣
DB電子這款遊戲很有趣,在聖誕晚會中少不了雞尾酒,玩家透過猜測六個盒子的倍數,來獲得雞尾酒的獎勵,如果三個階段都猜中,就能獲得獎金,是一款很有趣味性的電子遊戲,本站就來介紹聖誕晚會玩法和規則.... 閱讀文章
【DB電子】自豪之戰開啟格鬥戰役一決高下
自豪之戰是一款與其他老虎機和電子遊戲不同的遊戲,透過格鬥的方式來傳達遊戲的樂趣,在遊戲中,玩家可以選擇要攻擊對手的部位,好像置身在格鬥世界一樣,還可以選擇自己想要代表的國籍,是一款充滿刺激感的電子遊戲,本站就來介紹自豪之戰的玩法和規則.... 閱讀文章
【DB電子】龍之酒館獎金購買獎金超過兩千倍
龍之酒館獎金購買是一款消除掉落的老虎機遊戲,遊戲玩法很特別,可以在遊戲中看到很多美食的符號,不禁讓人食指大動,這款遊戲以消除滑落的方式,有別於其他老虎機遊戲,免費遊戲還有加乘的機會可以獲得高額的獎金,本站就來介紹龍之酒館獎金購買遊戲的玩法和規則.... 閱讀文章
【DB電子】赤壁之戰展開歷史上的戰役贏得高額獎金
赤壁之戰是東漢末年曹操南攻荊州的戰役,也是歷史上很有名的一場戰役,DB電子以歷史戰爭為主題,開發出這款吸引人的老虎機遊戲,在遊戲中可以看到三國的人物與角色,本站就來介紹赤壁之戰玩法和規則.... 閱讀文章
【DB電子】大鬧天宮跟著孫悟空在天庭贏獎金
孫悟空是中國流傳下來的小說故事,孫悟空和唐三藏一同到西域取經,在故事中會出現各種情節,DB電子以大鬧天宮為主題與老虎機結合,開啟玩家對孫悟空大鬧天宮的無限想像,本站就帶大家了解大鬧天宮老虎機玩法與規則.... 閱讀文章
【DB電子】神燈傳說開啟冒險之旅能量累積贏大獎
神燈傳說是結合迪士尼動畫電影阿拉丁神燈的老虎機遊戲,連小朋友看了都會想玩,這款老虎機遊戲可以說是畫面精緻又好贏的一款遊戲,相信大家都看過阿拉丁神燈的電影,藍色精靈會有強大的威力,觸發免費遊戲,本站就來介紹神燈傳說老虎機遊戲的玩法規則.... 閱讀文章
【DB電子】特洛伊木馬老虎機揭開神話與歷史面紗
特洛伊戰爭一直是很令人著迷的神話故事,很多人都認為這部小說是真實記載而非神話故事而已,而DB電子將特洛伊木馬結合了老虎機遊戲,讓玩家可以體驗到不同的遊戲主題,本站就來介紹特洛伊木馬玩法和說明.... 閱讀文章
【DB電子】花木蘭代父從軍感受遊戲不同樂趣
花木蘭是一款迪士尼經典的故事,是中國古代一名女子代父從軍的感動故事,而動畫推出後也受到歡迎,相信大家肯定都有看過,搭配老虎機遊戲,讓玩家感受到電影的效果,本站就來介紹花木蘭老虎機遊戲的玩法和規則.... 閱讀文章
【DB電子】功夫熊貓武功蓋世轉出高額獎金
功夫熊貓是夢工廠所發行的經典動畫,DB電子以功夫熊貓為主題結合了老虎機遊戲,遊戲一推出就受到玩家的喜愛,在遊戲中可以看到可愛的功夫熊貓,如果你也喜歡功夫熊貓的主題,可以來玩看看,本站就來介紹功夫熊貓老虎機玩法和規則.... 閱讀文章
【DB電子】馴龍高手老虎機特殊百搭玩法好有趣
馴龍高手是迪士尼的動畫電影,DB電子結合馴龍高手的動畫,打造出老虎機遊戲,在遊戲中可以看到馴龍高手的角色,喜歡這部電影的玩家,也會對遊戲有一種很熟悉的感覺,本站就來跟大家介紹馴龍高手玩法和規則.... 閱讀文章
【DB電子】經典遊戲超級馬里奧再現勾起玩家回憶
超級馬里奧是一款很經典的遊戲,從有電動遊戲開始就受到歡迎,DB電子結合了超級瑪利歐的主題,開發出獨家的老虎機遊戲,勾起大家滿滿的回憶,遊戲中可以看到各種經典的元素,本站就來介紹超級馬里奧玩法規則.... 閱讀文章
【DB電子】最幸運的象徵搖錢樹老虎機帶來滿滿歡樂
搖錢樹是一款很有財富象徵的老虎機,讓玩家感受到滿滿的歡樂和錢財,遊戲機台還有各種驚喜觸發,最棒的是百搭符號特殊的玩法,玩家能感受到不同遊戲的樂趣,本站就來介紹搖錢樹老虎機玩法和規則.... 閱讀文章
【DB電子】深夜食堂累積獎池獲得千倍高額獎金
深夜食堂是一款可愛的老虎機遊戲,在遊戲中可以感受到老虎機滿滿的樂趣,最高還有機會獲得一千倍的獎金,遊戲中可以看到各種食材符號,讓玩家感受到深夜食堂身歷其境的樂趣,本站就來介紹深夜食堂老虎機玩法規則.... 閱讀文章
【DB電子】漁童釣寶最大獎兩萬兩千五百倍等你帶回家
漁童釣寶是一款很可愛的老虎機遊戲,可以看到可愛的善財童子,在遊戲中的元素,象徵著財源滾滾來,玩家能感受到遊戲贏獎金的樂趣,遊戲的玩法多元,讓玩家感受到驚喜不斷,本站就來介紹漁童釣寶老虎機玩法規則.... 閱讀文章
【DB電子】朱雀寶藏免費旋轉爆多次
朱雀玄武是中國的四大神獸,DB電子這款老虎機,以中國四大神獸為元素,青龍、白虎、朱雀、玄武四獸,並以朱雀為主的主題,帶來滿滿中國風的風情,想跟著四大神獸一起在老虎機贏得寶藏,就來玩DB電子朱雀寶藏.... 閱讀文章
【DB電子】瘋狂動物城三萬倍獎金等玩家來挑戰
瘋狂動物城也就是大家所知道的動物方城市,也是迪士尼很有名的動畫電影,如果你很喜歡這部電影,一定要玩看看瘋狂動物城這款老虎機遊戲,DB電子結合了最有趣的主題,讓玩家體驗到不同的樂趣,本站就來介紹瘋狂動物城玩法和規則,讓大家熟悉.... 閱讀文章
【DB電子】森林舞會幸運轉盤有機會贏得一萬三千五百倍獎金
森林舞會是一款充滿歡樂和可愛元素的老虎機遊戲,玩家如果喜歡森林動物的元素,絕對不能錯過這款老虎機遊戲,在遊戲中可以看到各種可愛的動物正在開派對,本站就來介紹森林舞會老虎機玩法和規則.... 閱讀文章
【DB電子】閃電狗集滿15個百搭賞金獲得最高獎金
閃電狗是很受歡迎的一部電影,DB電子結合閃電狗開發出老虎機遊戲,讓玩家體驗到不同的遊戲體驗,在遊戲中玩家可以看到可愛閃電狗的元素,增添遊戲不少的樂趣,本站就來介紹閃電狗老虎機的玩法和規則介紹.... 閱讀文章
【DB電子】冰雪奇緣老虎機女生也愛玩的老虎機遊戲
冰雪奇緣是很多女生喜愛的迪士尼電影故事,劇情有各種親情的象徵,大家也都希望可以成為冰雪奇緣故事中的公主,是很多小朋友喜愛的角色,DB電子結合冰雪奇緣故事開發出老虎機,也是一款很適合女生朋友的老虎機,本站就帶大家來認識冰雪奇緣的規則和玩法.... 閱讀文章
【DB電子】憤怒的小鳥圖形消除掉落獲得高額獎金機會
還記得憤怒之鳥這款遊戲嗎?這也是一款曾經很流行的手機遊戲,是一款發射遊戲,讓玩家體驗到滿滿的樂趣,而DB電子也結合了憤怒之鳥的元素,研發出憤怒的小鳥老虎機,玩家可以在遊戲中體驗到各種樂趣,本站就來介紹憤怒的小鳥老虎機玩法規則.... 閱讀文章
【DB電子】金玉滿堂老虎機觸發獎勵遊戲獲得滿滿的獎金
金玉滿堂是大家的夢想,很多人都希望在娛樂城玩遊戲贏得獎金,這款老虎機遊戲有很多贏得獎金的機會,包含獎勵遊戲的觸發,都可以讓玩家獲得高額獎金的機會,本站就來介紹金玉滿堂老虎機的玩法規則,讓大家可以在遊戲中獲得滿滿的獎金.... 閱讀文章
【DB電子】冰川時代跟著喜德旋轉在遊戲中贏得高額獎金
大家一定都看過冰原歷險記,而這款老虎機的主題元素就是來自於冰原歷險記的題材,在遊戲中可以看到各種冰川時代的角色,增添了遊戲的樂趣,喜歡迪士尼卡通的玩家,千萬不要錯過這款經典的老虎機,滿滿的電影元素,讓玩家有種熟悉的感覺,本站就來介紹冰川時代老虎機玩法和規則.... 閱讀文章
【DB電子】牛氣沖天老虎機九線老虎機最高獎金達千倍
牛氣沖天是一款充滿吉利圖形元素的老虎機,DB電子推出各種遊戲主題,讓玩家感受到每款遊戲都有不同的特點,是一款很適合過年節慶玩的遊戲,還有轉盤的倍數增加玩家贏得獎金的機會,最大有機會獲得千倍的獎金福利,本站就來介紹牛氣沖天老虎機玩法規則.... 閱讀文章
【DB電子】長坂坡英雄跟著趙雲一起在戰場上展開戰役贏獎金
長坂坡之戰是三國很有名的一場戰役,在劉備於新野敗給曹操後,與大批民眾一起撤退,並且命趙雲保護老少,這場戰役的長坡坂英雄也就是趙雲,他拼命的保護劉備,被認為是效忠,而DB電子結合了長坂坡英雄的主題,開發了這款遊戲,本站就來介紹長坂坡英雄的玩法.... 閱讀文章
【DB電子】龍鳳呈祥好運到!龍鳳出現免費旋轉獎勵高爆分
龍鳳呈祥是一款吉利的老虎機遊戲,充滿著滿滿的囍字,從遊戲中可以看到各種的財富象徵,想要贏錢可以挑選這款老虎機來玩,遊戲中充滿幸福的氛圍,是一款新婚象徵的老虎機遊戲,本站就來介紹龍鳳呈祥老虎機的玩法和規則.... 閱讀文章
【DB電子】盜賊之海跟著海盜一起尋找老虎機寶藏
想跟著海盜一起在老虎機一起尋寶嗎?盜賊之海實現玩家夢想的一款老虎機遊戲,盜賊之海老虎機遊戲輕鬆又有趣,在遊戲中旋轉可以看到很容易形成連線,海盜的元素也增添遊戲的樂趣,玩家可以感受到滿滿的驚喜,本站就來介紹盜賊之海老虎機玩法和規則.... 閱讀文章
【DB電子】萬聖狂歡夜243路賠付線贏得高額獎金
萬聖狂歡夜讓玩家感受到萬聖節來臨的氣氛,很多人喜歡這款具有節慶意義的老虎機遊戲,在遊戲中可以看到各種萬聖節的元素,結合了神祕感的老虎機,如果你喜歡萬聖節的元素,這款老虎機很適合你,本站就來介紹萬聖狂歡夜老虎機玩法和規則.... 閱讀文章
【DB電子】遺跡探險尋找古老文化的寶藏
遺跡探索是一款充滿刺激的老虎機遊戲,在遊戲中有很多的連線機會,還可以看到遊戲畫面不斷的變化,遊戲中有機會贏得巨獎,只要出現火瓢蟲和金瓢蟲,就會有無限的驚喜,本站就來跟大家介紹遺跡探險老虎機遊戲玩法.... 閱讀文章
【DB電子】跟著黃金礦工一起挖呀挖呀挖尋找老虎機寶藏
跟著黃金礦工一起挖呀挖呀挖,最高有機會獲得四萬六千五百倍的獎金,黃金礦工是一款很有趣的老虎機,讓玩家在遊戲中體驗到挖寶的樂趣,只要遊戲中觸發獎金遊戲,還有機會獲得高額的獎勵,本站就來介紹黃金礦工老虎機玩法.... 閱讀文章
【DB電子】植物大戰殭屍老虎機關卡攻略大公開
植物大戰殭屍是一款很受歡迎的老虎機,是由桌機遊戲衍生而來的電玩遊戲,很多玩家一定很熟悉,DB電子將植物大戰殭屍的遊戲主題,結合了老虎機的玩法,讓玩家體驗到不同的老虎機樂趣,本站就來介紹植物大戰殭屍遊戲玩法.... 閱讀文章
【DB電子】狩獵日記243路老虎機免費遊戲觸發次數超高
狩獵日記是一款很有趣的老虎機,在遊戲中可以看到許多野生動物的元素,遊戲的百搭符號出現頻率高,有機會不斷出現連線和觸發免費遊戲,是一款DB電子很值得玩的老虎機遊戲,本站就來跟大家介紹這款狩獵日記老虎機.... 閱讀文章
【DB電子】體驗日系魔法少女風格老虎機不同樂趣
魔法少女是一款充滿日系風格的老虎機,可以在遊戲中看到超萌的女學生穿著制服的風格,魔法少女老虎機讓玩家體驗到不同老虎機的樂趣,只要觸發免費遊戲就可以獲得十次旋轉的機會,在遊戲中還有機會獲得高倍數的獎金,是一款有機會高爆分的老虎機.... 閱讀文章
【DB電子】繽紛滿滿糖果世界帶給玩家不同樂趣
女生看到這款老虎機一定會尖叫,滿滿的粉紅元素和可愛的糖果風格,走超萌公主風路線的老虎機,只有在DB電子找的到,遊戲免費旋轉次數也比氣他款老虎機更多,是一款可愛又有機會贏得獎金的老虎機,本站就來介紹這款人見人愛的糖果世界老虎機.... 閱讀文章
【DB電子】尋妖錄超萌畫風體驗不同風格的老虎機
尋妖錄是一款可愛畫風的老虎機遊戲,有動漫的風格,充滿中國風的妖魔遊戲,搭配超萌風格的人物角色,喜歡動漫的玩家,很適合玩這款老虎機遊戲,可以讓玩家體驗到不同主題的風格,本站就來介紹尋妖錄老虎機該怎麼玩.... 閱讀文章
【DB電子】一起跟哈利波特老虎機探索魔法力量
在遊戲中可以看到哈利波特主題的元素,DB電子結合了最熱門的美國小說哈利波特的元素,讓玩家可以感受到不同老虎機的樂趣,老虎機不再是呆板無趣的遊戲,結合各種玩家喜歡的元素,讓遊戲可以增添更多不同的色彩,本站就帶大家認識哈利波特玩法.... 閱讀文章
【DB電子】街頭霸王老虎機經典回顧熟悉的角色都在這裡
街頭霸王是一款很經典的遊戲,相信很多人都有玩過街頭霸王的電腦版遊戲,而DB電子利用街頭霸王結合了老虎機,開發出新的主題,讓玩家可以感受到遊戲的樂趣,回味一下小時候曾經玩過的電腦版遊戲,在街頭霸王可以看到各種熟悉的元素,是一款很特別的老虎機.... 閱讀文章
【DB電子】喪屍之戰跟著獵人一起捕捉殭屍的樂趣
喜歡喪屍電影或是喜歡冒險刺激體驗的朋友,可以嘗試玩這款喪屍之戰,可以讓玩家感受到遊戲的樂趣,在遊戲中有各種喪失有關的元素,讓玩家感受到身歷其境的感覺,本站就來介紹喪屍之戰老虎機的玩法,讓玩家可以享受遊戲的樂趣.... 閱讀文章
【DB電子】經典卡通七龍珠老虎機浮現滿滿回憶
如果你喜歡懷舊的卡通遊戲,這款七龍珠老虎機一定要玩,可以看到遊戲裡有各種卡通七龍珠的元素,相信很多人小時候都有看到七龍珠的卡通,DB電子七龍珠結合了老虎機遊戲,讓玩家感受到不同的樂趣,本站就來介紹七龍珠老虎機玩法.... 閱讀文章
【DB電子】王國紀元開啟老虎機台的戰爭遊戲讓玩家收穫滿滿
王國紀元是一款具有策略性的老虎機遊戲,是由一款手機遊戲為主題的老虎機遊戲,在遊戲中可以看到各種手遊的角色和元素,配合了老虎機的玩法,讓玩家有新鮮感,喜歡王國紀元手遊的朋友,也可以挑戰看看這款王國紀元老虎機.... 閱讀文章
【DB電子開獎】DB電子下載、外掛懶人包一篇搞定
小編最近沉浸在DB電子各種老虎機裡面玩得不亦樂乎,看到富3A娛樂城討論版上有些同學在問DB電子開獎的問題,也有同學在找DB電子外掛,剛好藉這個機會整理近期累積的經驗,給大家做個參考,不要錯過這篇DB電子懶人包喔.... 閱讀文章
DB電子體驗第一手心得 教你5招秘技
上次在DB電子體驗老虎機時,幸運中獎一筆小錢,金額雖然不大,但是在DB電子體驗的過程相當令人印象深刻,選中一台帶給我幸運的老虎機遊戲,幾個經過我實測的小秘技也推薦給大家,祝大家都能在DB電子玩得愉快.... 閱讀文章
【DB電子】真金拉霸傳統老虎機
喜歡玩傳統老虎機的玩家,絕對不能錯過真金拉霸這款老虎機遊戲,中獎有機會獲得彩金池的大獎,用最低金額投注有機會獲得彩金池的獎金,是一款刺激又好玩的老虎機台,很適合喜歡復古機台的玩家,讓玩家感受到傳統老虎機的樂趣.... 閱讀文章
【DB電子】皇室戰爭老虎機開啟無限娛樂樂趣
皇室戰爭是一款很流行的手機遊戲,老虎機遊戲結合皇室戰爭遊戲,讓喜歡玩皇室戰爭的玩家也有更多的遊戲可以玩,結合博奕遊戲老虎機台的皇室戰爭,推出後馬上受到歡迎,本站就來介紹這款皇室戰爭老虎機怎麼玩.... 閱讀文章
【DB電子】魔童降世華麗連線獲得高倍率獎金
哪吒是道教文化信仰的神明,也稱為三太子,是華人崇敬的神靈,DB電子將哪吒的元素結合老虎機台,是一款很有趣主題的老虎機,光是這個主題就相當吸引人,如果你也喜歡哪吒這個角色,可以玩看看魔童降世老虎機遊戲.... 閱讀文章
【DB電子】九線拉王經典老虎機高頻率觸發免費遊戲機會
九線拉王水果機是一款經典的老虎機遊戲,有簡單易懂的規則和豐富多樣的水果圖案,過去在實體娛樂城玩這款老虎機台,只要拉動手柄來啟動遊戲,就能組合來獲得獎勵,而開發成線上娛樂城遊戲老虎機後,遊戲的返還率變高,勝率也提高許多,玩家輕鬆就能在遊戲中贏得獎金,是一款經典的老虎機台,帶給玩家滿滿驚喜的老虎機.... 閱讀文章
【DB電子技巧】DB電子中獎終極指南
提高DB電子中獎的技巧眾說紛紜,究竟有哪些實測過的技巧是真的有效,小編這篇統整資深玩家提供的5個技巧,無私傳授DB電子玩家們,照著這篇技巧進行DB電子遊戲實戰,必能讓你贏得多,輸得少.... 閱讀文章
【DB電子】鑽石永恆有機會累積兩千五百倍獎金
鑽石永恆也是一款有多種玩法的老虎機台,玩家可以在遊戲中發現各種贏得獎金的樂趣,只要掌握好遊戲的技巧,觸發免費遊戲,就能贏得獎金,是一款很受玩家喜愛的老虎機,本站就來介紹鑽石永恆的玩法.... 閱讀文章
【DB電子】財神的寶藏
財神的寶藏是一款有別於一般老虎機的玩法,九個格子的老虎機設計,每次旋轉九個圖示都會跟著轉換,只要符號連線的圖形就能獲得獎金,是一款適合進階玩家的老虎機,本站就來介紹這款財神的寶藏特別的玩法.... 閱讀文章
【DB電子】八寶黃龍玩法多元
八寶黃龍是一款財氣滿分的老虎機遊戲,在遊戲中有很多的玩法和獎勵,讓玩家可以感受到機台滿滿的誠意,喜歡玩彩金池累積獎金的老虎機型的玩家,很適合玩八寶黃龍,本站就來介紹八寶黃龍的玩法和獎勵.... 閱讀文章
【DB電子】魔力寶箱開出最高一百倍滿滿驚喜
魔力寶箱有別於老虎機遊戲,是一款很特別的電子類遊戲,玩家只要打開寶箱就有機會獲得各種倍數的獎金,本站實際測試後,每個寶箱都會有獎項,所以等於中獎率百分之百.只要把握好機會就能開出高額倍數的獎金.... 閱讀文章
【DB電子攻略】DB電子試玩大叔實測有效
不實際玩還不知道,原來台灣的線上娛樂城發展相當蓬勃,電子老虎機比大叔我10多年前玩的還要豐富,這次試玩DB電子遊戲更有明顯的感覺,像DB電子這樣持續開發老虎機遊戲的供應商也越做越好,很多老虎機確實令我驚豔,稍微試玩之後,我發現自己那些贏錢技巧放在DB電子贏錢還是有用的,可以參考一下我的作法.... 閱讀文章
【DB電子】金色道虎有機會轉出高額彩金池獎金
金色道虎是一款有機會贏得高額獎勵的老虎機,推出後就相當受到歡迎,尤其是游戲中有多元的玩法,玩家可以遇到各種刺激冒險的挑戰,不同的彩金池有機會獲得不同的獎勵,本站就來介紹金色道虎老虎機怎麼玩.... 閱讀文章
【DB電子】百萬金輪老虎機多元玩法有趣又爆分
百萬金輪是一款充滿樂趣的老虎機遊戲,而且在遊戲中有機會觸發多次的免費遊戲以及各種獎勵,與其他老虎機的玩法不太相同,適合喜歡多元玩法的玩家,如果你喜歡特別的老虎機台,可以選擇百萬金輪.... 閱讀文章
【DB電子】無盡寶藏老虎機帶來滿滿驚喜
無盡寶藏聽起來就是具有滿滿財富的一款老虎機台,在遊戲中可以看到各種玩法,提供玩家不同的老虎機體驗,是一款很受歡迎的老虎機,也很適合新手玩家挑戰的一款遊戲,本站就來教大家如何玩無盡寶藏老虎機.... 閱讀文章
【DB電子】玩金色道龍老虎機!玩家有機會獲得高額獎金
金色道龍是一款象徵幸運的老虎機遊戲,龍是中國神話中出現的動物,也是大家所崇拜的文化象徵,而龍也代表著幸運的符號,而且遊戲中還有多次的得獎機會,讓玩家可以有機會獲得高額的獎金,本站就來帶大家認識金色道龍老虎機玩法.... 閱讀文章
DB電子老虎機遊戲 跟著資深玩家學技巧玩法
老虎機玩家看過來!這篇DB電子遊戲的教學文,由小編從自家富3A娛樂城邀請DB電子遊戲的專業玩家來分享,DB電子有哪些好玩的老虎機,以及DB電子吐分期的技巧有哪些,滿滿乾貨建議大家先收藏起來,練成自己的DB電子遊戲攻略喔.... 閱讀文章
【DB電子】金鼓迎福滿滿福氣贏獎金彩金池有機會大爆分
金鼓迎福是一款象徵福氣滿滿的老虎機遊戲,而且還有多元的玩法選擇,讓玩家可以在遊戲中觸發免費遊戲或是彩金池巨額獎金,讓玩家感受到不同的遊戲體驗,是一款充滿贏錢機會的老虎機遊戲,返還率也很高,本站就來介紹金鼓迎福老虎機.... 閱讀文章
【DB電子】金吉報喜金豬送吉獎金池爆分等你來玩
金吉報喜是一款玩了心情很好的老虎機台,看到兩隻可愛的小豬在遊戲中,讓玩家感受到滿滿的幸運和歡樂,遊戲機台還有各種驚喜遊戲觸發,最棒的是累積彩金池的高額獎金,玩家能感受到不同遊戲的樂趣,本站就來介紹金吉報喜老虎機玩法.... 閱讀文章
【DB電子】財富連連老虎機好運來報到彩金池高額獎金等你拿
財富連連聽起來就是很棒的老虎機遊戲,讓玩家感受到滿滿的財富進帳,DB電子老虎機台研發出各種老虎機遊戲,讓大家可以體驗到不同遊戲的樂趣,財富連連這款老虎機絕對會有滿滿的驚喜感,本站就來介紹這款財富連連老虎機.... 閱讀文章
【DB電子】五號寶藏老虎機驚喜連發!你也可能成為幸運得主
五號寶藏老虎機是一款充滿吉利和神秘感的老虎機台,玩家想要找能贏錢的遊戲,五號寶藏老虎機是很棒的選擇,遊戲中可以觸發多次的免費遊戲,還有百搭符號可以觸發彩金池獎勵的機會,讓玩家收穫滿滿,本站就來介紹五號寶藏玩法.... 閱讀文章
【DB電子】經典復古高倍數老虎機台多福多財街機版
DB電子多福多財街機版是一款充滿招財進寶財氣的老虎機台,讓玩家感受到滿滿的多金體驗,遊戲中會出現各種大小獎,除了主遊戲外,還會觸發各種遊戲,讓玩家可以收穫滿滿,本站就來介紹這款多福多財街機版老虎機.... 閱讀文章
【DB電子】經典復古高倍數老虎機台大富大貴
DB電子大富大貴聽起來就是一款充滿錢財的老虎機,象徵著幸運和貴氣的老虎機台,遊戲是一款複合型的老虎機,有彩金池可以獲得累積的獎金,還有免費旋轉和主遊戲的玩法,讓玩家感受到遊戲贏錢的樂趣.... 閱讀文章
【DB電子】經典復古高倍數老虎機台水果超市
DB電子水果超市是一款充滿復古又現代化的老虎機台,結合了水果的連線元素,又有好玩的免費遊戲觸發,增加老虎機中獎的機率,讓玩家可以抱走更多的獎金.... 閱讀文章
【DB電子】多福多財連續出獎彩金池高倍數
DB電子多福多財老虎機是一款有多元遊戲的老虎機台,有機會觸發彩金池的獲獎,算是一款複合型的老虎機台,除了主遊戲連線頻率高之外,免費遊戲和彩金池遊戲都可以額外獲得高額的獎金,本站就來介紹多福多財老虎機玩法,讓大家可以了解.... 閱讀文章
【DB電子】決戰世界盃讓玩家體驗到進球贏分的額外獎勵
DB電子決戰世界盃是一款配合世界盃而開發的老虎機台,在遊戲中可以看到各種足球明星,代表國家隊在遊戲中踢球,是一款有趣的老虎機台,適合喜歡足球的玩家,讓玩家感受到身歷其境的氛圍,本站就來介紹決戰世界盃這款老虎機台的特色.... 閱讀文章
【DB電子】經典復古高倍數老虎機台水果發發發
DB電子水果發發發是一款很經典的老虎機台,喜歡復古風格的玩家,可以玩看看這款遊戲,和傳統777老虎機台有異曲同工之妙,讓玩家可以享受到機台的樂趣和簡易風格,本站就來介紹DB電子水果發發發這款遊戲該怎麼玩.... 閱讀文章
【DB電子】花開富貴高頻率百搭!讓玩家連連爆高分
DB電子花開富貴是一款特別的老虎機台,遊戲中有很多的特別玩法,可以讓玩家感受到不一樣的樂趣,還有各種吉祥的圖示,讓玩家感受到滿滿財富的感覺,如果喜歡玩這種老虎機台,挑選花開富貴準沒錯.... 閱讀文章
【DB電子】大話西遊帶你走入西遊記世界一起爆分取西經
DB電子大話西遊是大家都有聽過的小說故事,孫悟空和唐三藏一同到西域取經,在故事中會出現各種情節,此款老虎機遊戲以大話西遊為主題,開啟玩家對於孫悟空的無限想像,本站就帶大家了解大話西遊老虎機該怎麼玩.... 閱讀文章
【DB電子】幸運魔力球老虎機旋轉出高倍數的獎金
幸運魔力球是一款充滿驚喜的老虎機遊戲,也是有別於傳統機台的老虎機台,玩法刺激多元,讓玩家可以體驗到不一樣的老虎機樂趣,遊戲最低投注金額為兩元,也很適合新手玩家的一款老虎機遊戲,本站就帶大家一起認識幸運魔力球老虎機遊戲.... 閱讀文章
【DB電子】財神到你家大門!天天都能有機會贏得獎金
財神到是一款充滿財富氛圍的老虎機遊戲,讓玩家感受到滿滿的誠意,財神到老虎機相當有趣,讓玩家體驗到最高級的老虎機體驗,DB電子財神到擁有最有福氣的電子遊戲,本站就來介紹DB電子財神到,讓玩家可以了解遊戲的玩法規則.... 閱讀文章
【DB電子】經典拉霸復古機台的首選帶你感受不一樣的老虎機樂趣
DB電子經典拉霸也是很受歡迎的老虎機遊戲,可以體驗到遊戲中復古的經典風格老虎機,和傳統777老虎機台有異曲同工之妙,讓玩家可以享受到機台的樂趣和簡易風格,本站就來介紹DB電子經典拉霸.... 閱讀文章
【DB電子】瘋狂小瑪莉復古遊戲讓玩家體驗不同的老虎機樂趣
瘋狂小瑪莉是傳統上可以看到的老虎機遊戲的一種,可以看到遊戲中有很多額外遊戲,跑馬燈會停留在某個圖形上,就能獲得獎金,是一款特殊玩法的老虎機台,有別於其他的老虎機台更有創意,本站就來介紹瘋狂小瑪莉老虎機的玩法,讓玩家能了解遊戲的方法.... 閱讀文章
【DB電子】麻將來了3讓玩家感受滿滿的爆分樂趣
DB電子麻將來了3是一款充滿博弈感的老虎機遊戲,如果你是麻將迷,很適合玩這款麻將結合老虎機的遊戲,在遊戲中可以看到滿滿麻將的元素,加上歡樂的音效,讓玩家可以體驗到遊戲的樂趣,看到遊戲中的麻將被消除,也代表有機會贏得高額的獎金,本站就帶大家來認識麻將來了3老虎機遊戲.... 閱讀文章
【DB電子】高額獎金等你拿!經典拉霸2復古機台的首選
DB電子經典拉霸2也是很受歡迎的老虎機遊戲,最主要是因為復古的機台讓玩家可以享受到遊戲的樂趣,經典拉霸採用傳統老虎機台的玩法,三軸一行的老虎機遊戲,總共只有一條中獎線路,還可以使用自動旋轉,讓遊戲的速度加快.... 閱讀文章
【DB電子】體驗盜墓筆記冒險又刺激的高爆分機台
DB電子盜墓筆記是一款充滿冒險又刺激的遊戲,遊戲是一款五乘五的老虎機台,而且還有很多特殊的技能可以觸發,充滿著神祕的色彩,每一轉都可能會有驚喜發生,是一款很受歡迎的老虎機遊戲,本站就來介紹DB電子盜墓筆記,如何讓玩家有機會贏得高額的獎金.... 閱讀文章
必看的DB捕魚遊戲攻略
如何增加自己在DB捕魚遊戲上運用技巧?DB捕魚破解關鍵有哪些?遊戲攻略又有哪些.... 閱讀文章




首頁
優惠
體驗金
客服
註冊
3a娛樂城 了解更多